小于 (LT)
下表列出了支持此指令的控制器和应用程序。
架构 | 标准应用程序 | 安全应用程序 |
|---|---|---|
CompactLogix 5370、ControlLogix 5570、Compact GuardLogix 5370 和 GuardLogix 5570 控制器 | 是 | 否 |
CompactLogix 5380、ControlLogix 5580、Compact GuardLogix 5380、GuardLogix 5580 和 ControlLogix 5590 控制器 | 是 | 是 |
使能后,小于 (LT) 指令和运算符 < 会测试 Source A 是否小于 Source B。
小贴士:
在 Logix Designer 版本 36 中,此指令的助记符从 LES 更改为 LT。
可用语言
梯形图

功能块图
功能块图支持以下元素:
FBD 块

FBD 函数
小贴士:
FBD 函数仅适用于 CompactLogix 5380、ControlLogix 5580、Compact GuardLogix 5380、GuardLogix 5580 和 ControlLogix 5590 控制器。

结构化文本
此指令不可用于结构化文本中。
小贴士:
使用运算符“<”和表达式可以获得相同的结果。有关结构化文本中表达式和赋值语法的信息,请参见结构化文本语法部分。
操作数
指令中混用数据类型时,需遵从相关的数据转换规则。请参见“数据转换”数据转换。
梯形图
数值比较
操作数 | 数据类型 CompactLogix 5370、ControlLogix 5570、Compact GuardLogix 5370 和 GuardLogix 5570 控制器 | 数据类型 CompactLogix 5380、ControlLogix 5580、Compact GuardLogix 5380、GuardLogix 5580 和 ControlLogix 5590 控制器 | 格式 | 说明 |
|---|---|---|---|---|
Source A | SINT INT DINT REAL | SINT INT DINT LINT USINT UINT UDINT ULINT REAL LREAL TIME TIME32 LTIME DT LDT | 立即数 标签 | 与 Source B 进行比较的值 |
Source B | SINT INT DINT REAL | SINT INT DINT LINT USINT UINT UDINT ULINT REAL LREAL TIME TIME32 LTIME DT LDT | 立即数 标签 | 与 Source A 进行比较的值 |
小贴士:
有关相对时间(LTIME、TIME 和 TIME32)和绝对时间(LDT 和 DT)数据类型的完整说明,请参见时间和日期数据类型。
字符串比较
小贴士:
立即数字符串文本仅适用于 CompactLogix 5380、ControlLogix 5580、Compact GuardLogix 5380、GuardLogix 5580 和 ControlLogix 5590 控制器。
操作数 | 数据类型 | 格式 | 说明 |
|---|---|---|---|
Source A | String type | 立即数文本值 标签 | 与 Source B 进行比较的字符串 |
Source B | String type | 立即数文本值 标签 | 与 Source A 进行比较的字符串 |
功能块图
FBD 块
操作数 | 数据类型 | 格式 | 说明 |
|---|---|---|---|
LT | FBD_COMPARE | 标签 | LT 结构 |
FBD_COMPARE 结构
输入成员 | 数据类型 | 说明 |
|---|---|---|
EnableIn | BOOL | 启用输入。如果为假,指令不会执行,也不会更新输出。 默认值为真。 |
SourceA | REAL | 与 SourceB 进行比较的值 |
SourceB | REAL | 与 SourceA 进行比较的值 |
输出成员 | 数据类型 | 说明 |
|---|---|---|
EnableOut | BOOL | 指示指令是否处于启用状态。 |
Dest | BOOL | SourceA 小于 SourceB 时,设置为真。SourceA 不小于 SourceB 时,设置为假。 |
FBD 函数
小贴士:
FBD 函数仅适用于 CompactLogix 5380、ControlLogix 5580、Compact GuardLogix 5380、GuardLogix 5580 和 ControlLogix 5590 控制器。
输入操作数(左侧引脚) | 数据类型 CompactLogix 5380、ControlLogix 5580、Compact GuardLogix 5380、GuardLogix 5580 和 ControlLogix 5590 控制器 | 说明 |
|---|---|---|
SourceA(上方) | SINT INT DINT LINT USINT UINT UDINT ULINT REAL LREAL TIME TIME32 LTIME DT LDT | 与 SourceB 进行比较的值。 |
SourceB (bottom) | SINT INT DINT LINT USINT UINT UDINT ULINT REAL LREAL TIME TIME32 LTIME DT LDT | 与 SourceA 进行比较的值。 |
输出操作数(右侧引脚) | 数据类型 | 说明 |
|---|---|---|
Dest | BOOL | SourceA 小于 SourceB 时,设置为真。SourceA 不小于 SourceB 时,设置为假。 |
请参见 FBD 函数。
影响数学状态标志
否
严重/轻微故障
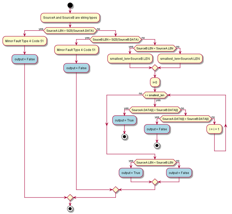
请参见 LES 字符串比较流程图,了解相关故障。
请参见“数组索引编制”通过数组建立索引,了解关于数组索引故障的信息。
执行
梯形图
条件/状态 | 执行的操作 |
|---|---|
预扫描 | 不适用 |
梯级输入条件为假 | 将梯级输出条件设置为梯级输入条件 |
梯级输入条件为真 | 数值比较: 如果 Source A 和 Source B 不是 NAN 且 Source A 小于 Source B。 将梯级输出条件设置为真 否则 将梯级输出条件设置为假。 |
字符串比较: 请参见 LES 字符串比较流程图。 如果输出为假 将梯级输出条件设置为假 否则 将梯级输出条件设置为真 | |
后扫描 | 不适用 |
功能块图
FBD 块
条件/状态 | 执行的操作 |
|---|---|
预扫描 | 不适用 |
EnableIn 为假 | 将 EnableOut 设为 EnableIn |
EnableIn 为真 | 数值比较: 如果 SourceA 和 SourceB 不是 NAN 且 SourceA 小于 SourceB。 将 Dest 设置为真 否则 将 Dest 设置为假。 |
指令首次运行 | 不适用 |
指令首次扫描 | 不适用 |
后扫描 | 不适用 |
FBD 函数
小贴士:
FBD 函数仅适用于 CompactLogix 5380、ControlLogix 5580、Compact GuardLogix 5380、GuardLogix 5580 和 ControlLogix 5590 控制器。
条件/状态 | 执行的操作 |
|---|---|
预扫描 | 不适用 |
普通扫描 | 数值比较: 将 EnableOut 设为 EnableIn 如果 SourceA 和 SourceB 不是 NAN 且 SourceA 小于 SourceB。 将 Dest 设置为真 否则 将 Dest 设置为假。 |
指令首次运行 | 不适用 |
指令首次扫描 | 不适用 |
后扫描 | 不适用 |
LT 字符串比较流程图
SourceA.LEN 和 SourceB.LEN 按无符号值进行处理。

示例
梯形图

功能块图
FBD 块

FBD 函数

结构化文本
if value_1 < value_2 then
light_3 := 1;
否则
light_3 := 0;
end_if;
if value_3 < ’I am EQUAL’ then
light_4 := 1;
否则
light_4 := 0;
end_if;
提供反馈