布线图 - 1794-IJ2 和 1794-IJ2I
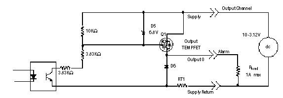
为输出 1794-IJ2 和 1794- IJ2I 推荐的终端基座是 1794-TB3G。下面显示了 1794-TB3G 的布线图。1794-IJ2 和 1794- IJ2I 的兼容终端基座是 1794-TB3GS。


客户提供的电源(10V 到 31.2V 直流)在内部连接到电源输出晶体管。当输出接通后,电流通过与客户电源(客户回路)的地线相连的负载从漏极流入源极。Diode D6 保护电源输出晶体管不会因电感负载而损坏。输出 Q1 是热保护 FET,在达到 3A(大约值)时将关闭。在输出进入热关机后,您必须排除关机原因并在开 (ON) 和关 (OFF) 之间切换输出以重新激励输出。当电极反向时,RT1 对 D6 和 Q1 进行保护。
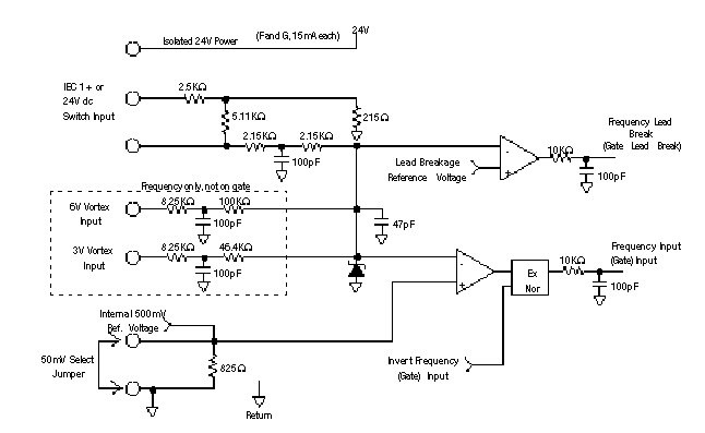
直流到直流转换器的简化示意图(24V 直流电源)

频率输入模块 (Module) 隔离电源包含 1 个 24V 隔离直流电源组成,该电源提供 2 个最高 30 mA 的限流输出(每个通道 1 个)。

注意:
为了降低噪声敏感性,从不同的电源为电源模拟模块 (Module) 和数字模块提供电源。直流电源线长度不要超出 10 米(33 英尺)。
不要以菊花链方式从 RTD 终端基座部件将电源线或地线连接到任何交流或直流数字模块 (Module) 终端基座部件。
终端基座通过的总电流不超过 10A。终端基座部件可能需要独立的电源连接。
提供反馈