搜索
Studio 5000 Logix Designer 联机帮助
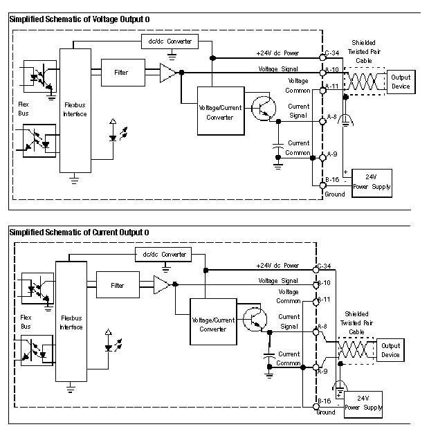
布线图 - 1794-IE4XOE2/B,输出
1794-IE4XOE2/B 系列的推荐终端基座是 1794-TB3。下面显示了 1794-TB3 和 1794-TB3S 的布线图。1794-IE4XOE2/B 的兼容终端基座是 1794-TB3S、1794-TB2、1794-TB3T 和 1794-TB3TS。
模块 (Module) 信息
提供反馈
对本文档有问题或反馈吗? 请在
这里提交您的反馈
。
Normal