向上计数 (CTU)
此信息适用于 CompactLogix 5370、ControlLogix 5570、Compact GuardLogix 5370、GuardLogix 5570、Compact GuardLogix 5380、CompactLogix 5380、ControlLogix 5580、GuardLogix 5580 和 ControlLogix 5590 控制器。
每次梯级输入条件由假跳变为真时,CTU 指令都会向上计数。
可用语言
梯形图

功能块
此指令不可用于功能块中。
结构化文本
此指令不可用于结构化文本中。
操作数
重要提示:
以下情况下会导致运行出现意外:
- 输出标签操作数被覆盖。
- 结构操作数的成员被覆盖。
- 除非另外指定,否则结构操作数由多条指令共用。
梯形图
操作数 | 数据类型 | 格式 | 说明 |
|---|---|---|---|
Counter | COUNTER | 标签 | 计数器结构 |
Preset | DINT | 立即数 | Counter.PRE 的值。 |
Accum | DINT | 立即数 | Counter.ACC 的值。 |
长度(对应于控制标签中的 .LEN)是伪操作数。有关详细信息,请参阅 伪操作数初始化。
COUNTER 结构
助记符 | 数据类型 | 说明 |
|---|---|---|
.CU | BOOL | 向上计数使能位,包含指令上次执行时的梯级输入条件。 |
.DN | BOOL | 完成位,置位时指示计数操作完成。 |
.OV | BOOL | 上溢位,置位时指示计数器的值已增至上限 2,147,483,647 以上。 |
.UN | BOOL | 下溢位,置位时指示计数器的值已减至下限值 -2,147,483,648 以下。 |
.PRE | DINT | 预设值,指定在指令指示完成之前累加值必须达到的值。 |
.ACC | DINT | 累加值,指定指令已计数的跳变次数。 |
说明
当梯级输入条件设置为真且 .CU 为假时,ACC 会加 1。梯级输入条件为假时,.CU 会设置为假。

影响数学状态标志
否
严重/轻微故障
没有特定于此指令的故障。对于数组索引故障,请参阅 通过数组建立索引。
执行
梯形图
条件/状态 | 执行的操作 |
|---|---|
预扫描 | 将 .CU 位设置为真,防止第一次程序扫描期间发生无效递增。 |
梯级输入条件为假 | 将梯级输出条件设置为梯级输入条件 请参见 CTU 流程图(假) |
梯级输入条件为真 | 将梯级输出条件设置为梯级输入条件 请参见 CTU 流程图(真) |
后扫描 | 不适用 |
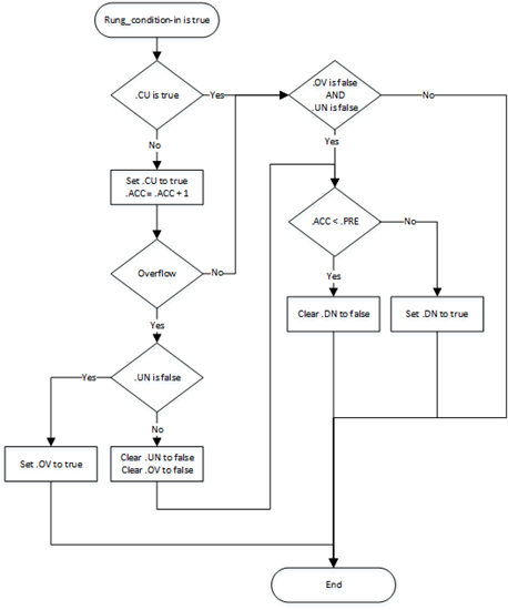
CTU 流程图(假)

CTU 流程图(真)

示例
梯形图

当 limit_switch_1 从禁用状态变为使能状态 10 次之后,.DN 位设置为真且 light_1 接通。如果 limit_switch_1 继续从禁用状态变为使能状态,则 counter_1 计数继续增加且 .DN 位保持置位状态。当 limit_switch_2 使能后,RES 指令会复位 counter_1(将状态位清零并清除 .ACC 值)且 light_1 关闭。
提供反馈