双传感器不对称屏蔽 (TSAM)
该指令适用于 Compact GuardLogix 5370、GuardLogix 5570、Compact GuardLogix 5380、GuardLogix 5580 和 ControlLogix 5590 控制器。
该指令可暂时自动禁用光幕的保护功能,以便在不停机的情况下允许材料通过光幕感应场。屏蔽传感器可对材料和人员进行区分,当相应材料通过感应场时,屏蔽传感器须按特定的切换序列与光幕配合工作。
可用语言
梯形图

功能块
此指令不可用于功能块中。
结构化文本
此指令不可用于结构化文本中。
双传感器不对称屏蔽应用
“双传感器不对称屏蔽”指令使用不对称地安放在光幕任一侧的两个屏蔽传感器。这些传感器位于光幕后方防护口的中心。

小贴士:
安放屏蔽传感器时,必须确保按与材料相同的切换序列,人员无法激活屏蔽传感器,并确保在存在危险状况时人员无法进入该区域。设置传感器时,必须考虑材料尺寸、形状和速度。必要时,可能还需实施额外保护。
在针对应用进行危害或风险评估时,应明确具体的保护要求。
操作数
警告:
如果在运行模式下更改指令参数,必须接受待定的编辑内容,并将控制器模式从编程模式循环切换到运行模式,以使更改生效。
重要提示:
如果发生以下情况,可能会出现意外操作,包括控制器断言或重大不可恢复故障:
- 备用标签成员被写入。
- 备用标签被多个指令调用共享。
- 备用标签成员作为参数传递给由同一备用标签控制的指令。
- 备用标签.EnableIn成员在程序中的任意位置被引用。.EnableIn是一个参数,表示指令中的梯级状态,仅供内部使用。有关这些备用标签不当用法的示例,请参阅可能导致意外操作的备用标签用法。
重要提示:
在同一程序中,切勿将同一标签名称用于多个指令。在任何情况下,均不要对任何指令输出标签执行写操作。
下表给出了该指令的参数。运行期间无法更改这些参数。
参数 | 数据类型 | 格式 | 说明 |
|---|---|---|---|
重启类型 (Restart Type) | BOOL | 名称 | 此输入用于配置输出 1 的重启类型(手动或自动重启)。 手动 (0) 当满足输出 1 的所有使能条件后,需要复位输入由 OFF (0) 跳变为 ON (1) 才能接通输出 1。 自动 (1) 当满足所有使能条件达 50 ms 时,输出 1 接通。
小贴士:
只有在可以证明使用自动重启不会引发不安全状况的应用条件下,才可以使用自动重启。
|
S1-S2 时间 (S1-S2 Time) | DINT | 立即数 | 两个屏蔽传感器(传感器 1 和传感器 2)被遮蔽或解除遮蔽所允许间隔的最长时间。达到此时间量时,将发生故障。 有效范围为 5 到 180,000 ms。此输入设为 0 时禁用 S1-S2 计时器。 |
S2-LC 时间 (S2-LC Time) | DINT | 立即数 | 传感器 2(屏蔽传感器)与光幕被遮蔽或解除遮蔽所允许间隔的最长时间。达到此时间量时,将发生故障。 有效范围为 5 到 180,000 ms。此输入设为 0 时禁用 S2-LC 计时器。 |
最长屏蔽时间 (Maximum Mute Time) | DINT | 立即数 | 该指令禁用光幕保护功能的最长时间。当达到该时间量时,将发生故障。 有效范围为 0 到 3600 s。若将此输入设为 0,则会禁用最长屏蔽时间计时器。 |
最长超控时间 (Maximum Override Time) | DINT | 立即数 | 该指令允许超控功能接通输出 1 的最长时间。 有效范围为 0 到 30 s。若将此输入设为 0,会禁用最长超控时间计时器。 |
下表给出了该指令的输入参数。
参数 | 数据类型 | 格式 | 说明 |
|---|---|---|---|
光幕 | BOOL | 标签 | 以 OFF (0) 为安全状态的输入通道,此输入代表物理光幕的当前状态。用户应负责正确控制此输入。通常情况下,可通过用于控制光幕的“双通道输入停车”指令来实现。 ON (1):光幕无遮蔽。 关闭 (OFF) (0):光幕被遮蔽。 |
传感器 1 | BOOL | 标签 | 两个屏蔽传感器之一。传感器 1 必须是屏蔽序列中第一个遮蔽而最后一个解除遮蔽的传感器。 ON (1):传感器 1 无遮蔽。 关闭 (OFF) (0):传感器 1 被遮蔽。 |
传感器 2 | BOOL | 标签 | 两个屏蔽传感器之一。传感器 2 必须是屏蔽序列中第二个遮蔽而第一个解除遮蔽的传感器。 ON (1):传感器 2 无遮蔽。 关闭 (OFF) (0):传感器 2 被遮蔽。 |
启用屏蔽 (Enable Mute) | BOOL | 立即数 标签 | 此输入允许在出现正确屏蔽序列时禁用(屏蔽)光幕的保护功能。 ON (1):出现正确屏蔽序列时,禁用光幕的保护功能。 关闭 (OFF) (0):光幕的保护功能始终启用。 |
覆盖 | BOOL | 标签 | 此输入允许暂时忽略屏蔽指令的功能。无论“输入状态”输入处于何种状态,或者是否存在故障,均接通输出 1。 关闭 (OFF) (0):超控功能被禁用 OFF (0) -> ON (1):无论“输入状态”输入处于何种状态,或者是否存在故障,均接通输出 1。当“超控”输入保持 ON (1) 时,或者在最长超控时间计时器到期前,输出 1 保持接通。
小贴士:
要激活超控功能,需要使用点动控制装置,以便操作员可以监控危险点(即光幕感应场)。
|
输入状态 (Input Status) | BOOL | 立即数 标签 | 如果指令输入来自安全 I/O 模块,则这是来自 I/O 模块的状态(连接状态或组合状态)。如果指令输入源自内部逻辑,则应由应用程序员确定条件。 ON (1):此指令的输入有效。 关闭 (OFF) (0):此指令的输入无效。 |
屏蔽指示灯状态 (Muting Lamp Status) | BOOL | 立即数 标签 | 此输入表示屏蔽指示灯的状态。 ON (1):屏蔽指示灯正常运行。出现正确屏蔽序列后,禁用(屏蔽)光幕的保护功能。 关闭 (OFF) (0):屏蔽指示灯出现故障或丢失。光幕的保护功能始终启用。 |
复位 (Reset) 1 | BOOL | 标签 | 如果不存在故障条件,此输入将清除指令和电路故障。 OFF (0) -> ON (1):“存在故障”和“故障代码”输出复位。 使用手动重启类型时,接通输出 1。在清除故障的同时,不接通输出 1。 |
1
某些安全标准要求监控复位输入的转换。当复位用于复位安全功能时,可能需要额外的逻辑来验证复位输入从高电平到低电平或从低电平到高电平的转换。下表给出了该指令的输出参数。
参数 | 数据类型 | 说明 |
|---|---|---|
输出 1 (Output 1, O1) | BOOL | ON (1):光幕感应场未阻塞、光幕被屏蔽或光幕被超控。 关闭 (OFF) (0):光幕感应场被阻塞。 |
屏蔽指示灯 (Muting Lamp, ML) | BOOL | 此输出指示光幕保护功能的状态。 ON (1):光幕的保护功能被禁用。 关闭 (OFF) (0):光幕的保护功能被启用。 |
清理区域 (Clear Area, CA) | BOOL | 此输出表示,要继续运行,必须首先清理光幕感应场(光幕和所有屏蔽传感器均为 ON)。 ON (1):必须清理光幕感应场。 关闭 (OFF) (0):光幕感应场无遮挡。 |
故障代码 | DINT | 此输出指示所发生故障的类型。有关故障代码列表,请参见本指令的“故障代码”部分。 |
Diagnostic Code | DINT | 此输出指示指令的诊断状态。有关诊断代码列表,请参见本指令的“诊断代码”部分。 此参数与安全无关。 |
存在故障 (Fault Present, FP) | BOOL | ON (1):指令中存在故障。 关闭 (OFF) (0):指令正常运行。 |
重要提示:
在任何情况下,均不要对任何指令输出标签执行写操作。
操作
正常运行
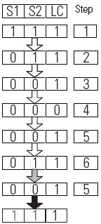
屏蔽传感器和光幕输入跳变的一个序列可以禁用(屏蔽)光幕的保护功能。此序列开始时两个屏蔽传感器以及光幕都必须处于 ON (1) 状态,表明光幕感应场内不存在任何人员和材料。
在 (A) 点,两个传感器以及光幕处没有人员和材料,当复位输入跳变为 ON (1) 时,输出 1 接通。在 (B) 点,材料将传感器 1 遮蔽,S1-S2 计时器启动。在 (C) 点,材料在 S1-S2 时间内将传感器 2 遮蔽,S1-S2 计时器停止。S2-LC 和最长屏蔽时间计时器启动。“屏蔽指示灯”输出跳变为 ON (1),表示启用屏蔽。在 (D) 点,材料在 S2-LC 时间内将光幕遮蔽,因此 S2-LC 计时器停止。从 (D) 点到 (E) 点,输出 1 保持接通状态,同时材料经过光幕。在 (E) 点,材料不会遮蔽光幕,从而 LC-S2 计时器启动。在 (F) 点,材料在 S2-LC 时间和最长屏蔽时间内不会遮蔽传感器 2,因此两个计时器均停止。S2-S1 计时器启动,“屏蔽指示灯”输出跳变为 OFF (0),表示屏蔽已禁用。在 (G) 点,材料不会遮蔽传感器 1,从而 S2-S1 计时器停止。

无效序列
除正常运行序列外的任何其他输入序列都将导致输出 1 切断。
在 (A) 点,与正常运行序列一样,输出 1 接通。在 (B) 点,传感器 1 和传感器 2 同时被遮蔽,导致输出 1 切断,且“存在故障”和“清理区域”输出跳变为 ON (1)。超控功能可用于清理光幕感应场中的材料并切断“清理区域”输出。

容错序列
“双传感器不对称屏蔽”(TSAM) 指令可容许可能因超程或负载振动而导致输入振荡的应用动态。
在 (A) 点,与正常运行序列一样,输出 1 接通。在 (B) 点,传感器 1 跳变为 OFF (0),S1-S2 计时器启动。传感器 1 在 (C) 点跳变为 ON,从而导致 S1-S2 计时器停止。在 (D) 点,材料完全将传感器 1 遮蔽,其信号跳变为 OFF (0),正常屏蔽序列继续进行。超程或负载振动可能导致传感器失灵,如 (B) 点到 (C) 点所示。但只要最终的输入序列有效,都允许触发屏蔽功能。

危险循环部分
“启用屏蔽”输入可启用或禁用光幕的保护功能。当“启用屏蔽”输入为 OFF (0) 时,光幕的保护功能处于启用状态,因此材料可能无法通过光幕感应场。
在 (A) 点,与正常运行序列一样,输出 1 接通。在 (B) 点,材料将传感器 1 遮蔽,此时其信号跳变为 OFF (0),并同时启动 S1-S2 计时器。在 (C) 点,材料在 S1-S2 时间内将传感器 2 遮蔽,因此 S1-S2 计时器停止,S2-LC 计时器启动。由于“启用屏蔽”输入为 OFF (0),因此屏蔽功能被禁用,屏蔽指示灯输出保持 OFF (0)。在 (D) 点,材料将光幕遮蔽,输出 1 切断。
如果应用中未涉及不允许材料通过光幕的循环部分,可通过将“启用屏蔽”输入设置为常数值 ON (1) 来禁用此功能。

超控运行
借助超程功能,操作员可手动接通输出 1,以便从感应场清除材料。
警告:
超控功能仅适用于点动控制装置,以便操作员可以监控危险点(即光幕感应场)。
在 (A) 点,超控输入跳变为 ON (1)。输出 1 接通,最长超控时间计时器启动。在 (B) 点,材料不会遮蔽传感器 1,“清理区域”输出跳变为 OFF (0)。在 (C) 点,超控输入在最长超控时间内跳变为 OFF (0)。输出 1 切断,最长超控时间计时器停止。

假梯级状态行为
在假梯级执行该指令时,所有指令输出均切断。
故障代码
故障代码采用十六进制格式,后面跟有十进制格式。
常规故障代码
故障代码 | 说明 | 纠正措施 |
0 | 无故障。 | 无。 |
16#20 32 | 执行该指令期间,“输入状态”输入由 ON (1) 跳变为 OFF (0)。 |
|
传感器输入模式故障代码
故障代码 | 说明 | 纠正措施 |
|---|---|---|
16#9600 38400 | 检测到非法输入模式。传感器 1 和光幕被遮蔽,传感器 2 无遮蔽。 ![]() | 传感器 2 也应被遮蔽
|
16#9601H 38401 | 检测到非法输入模式。传感器 2 和光幕被遮蔽,传感器 1 无遮蔽。 ![]() | 传感器 1 也应被遮蔽。
|
16#9602 38402 | 检测到非法输入模式。当传感器 1 和光幕无遮蔽时,传感器 2 被遮蔽。 ![]() | 传感器 2 也应无遮蔽。传感器 1 应首先被遮蔽。
|
16#9603 38403 | 检测到非法输入模式。传感器 1 和传感器 2 无遮蔽,光幕被遮蔽。 ![]() | 在传感器 1 和 2 无遮蔽时,光幕应无遮蔽。
|
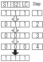
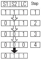
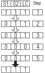
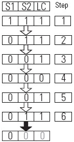
正常屏蔽序列和容错屏蔽序列

屏蔽序列故障代码
故障代码 | 说明 | 故障代码 | 说明 |
|---|---|---|---|
16#9500 38144 | 在步 1 中检测到非法屏蔽序列。传感器 1 (S1) 和传感器 2 (S2) 同时被遮蔽。 ![]() | 16#9501 38145 | 在步 1 中检测到非法屏蔽序列。传感器 1、传感器 2 和光幕 (LC) 同时被遮蔽。 ![]() |
16#9502 38146 | 在步 2 中检测到非法屏蔽序列。传感器 2 和光幕同时被遮蔽。 ![]() | 16#9503 381447 | 在步 3 中检测到非法屏蔽序列。传感器 1 和传感器 2 同时解除遮蔽。 ![]() |
16#9504 38148 | 在步 4 中检测到非法屏蔽序列。传感器 1、传感器 2 和光幕同时解除遮蔽。 ![]() | 16#9505 38149 | 在步 4 中检测到非法屏蔽序列。传感器 2 和光幕同时解除遮蔽。 ![]() |
16#9506 38150 | 在步 5 中检测到非法屏蔽序列。传感器 1 和传感器 2 同时解除遮蔽。 ![]() | 16#9507 38151 | 在步 6 中检测到非法屏蔽序列。传感器 2 和光幕同时被遮蔽。 ![]() |
16#9508 38152 | 在序列从步 5 转至步 6 再回到步 5(容错序列)后,检测到非法屏蔽序列。传感器 1 和传感器 2 无遮蔽。 ![]() | 16#9509 38153 | 在序列从步 5 转至步 6 再回到步 5(容错序列)后,检测到非法屏蔽序列。光幕无遮蔽。 ![]() |
为纠正无效序列故障,可检查传感器与被移动材料的对齐情况和系统时序,然后复位此故障。
纠正无效序列故障
故障代码 | 说明 | 纠正措施 |
|---|---|---|
16#9000 36864 | 光幕被屏蔽的时间长于所配置的最长屏蔽时间。 | 最长屏蔽时间参数设置地过短或传感器出现异常。 |
16#9410 37904 | 传感器 1 被遮蔽与传感器 2 被遮蔽之间经过的时间过长 | “S1-S2 时间”参数设置地过短或传感器 2 出现异常。 |
16#9411 37905 | 传感器 2 被遮蔽与光幕被遮蔽之间经过的时间过长。 | “S2-LC 时间”参数设置地过短或传感器 2 出现异常。 |
16#9412 37906 | 光幕解除遮蔽与传感器 2 解除遮蔽之间经过的时间过长。 | “S2-LC 时间”参数设置地过短或传感器 2 出现异常。 |
16#9413 37907 | 传感器 2 解除遮蔽与传感器 1 解除遮蔽之间经过的时间过长。 | “S1-S2 时间”参数设置地过短或传感器 2 出现异常。 |
诊断代码与纠正措施
诊断代码采用十六进制格式,后面跟有十进制格式。
Diagnostic Code | 说明 | 纠正措施 |
|---|---|---|
0 | 无故障。 | 无 |
16#1 1 | 屏蔽指示灯状态输入为 OFF (0)。 |
|
16#5 5 | 复位输入保持 ON (1)。 | 将复位输入设为 OFF (0)。 |
16#20 32 | 当指令启动时,“输入状态”输入为 OFF (0)。 | 检查 I/O 模块连接或用于决定输入状态的逻辑。 |
影响数学状态标志
否
严重/轻微故障
没有特定于此指令的故障。对于数组索引故障,请参阅 数组索引编制。
执行
条件/状态 | 执行的操作 |
|---|---|
预扫描 | 与梯级输入条件为假时相同。 |
梯级输入条件为假 | .O1、.ML、.CA 和 .FP 设置为假。 |
梯级输入条件为真 | 指令执行。 |
后扫描 | 与梯级输入条件为假时相同。 |
提供反馈













