四传感器双向屏蔽 (FSBM)
该指令适用于 Compact GuardLogix 5370、GuardLogix 5570、Compact GuardLogix 5380、GuardLogix 5580 和 ControlLogix 5590 控制器。
四传感器双向屏蔽 (FSBM) 可暂时自动禁用光幕的保护功能,以便在不停机的情况下允许材料通过光幕感应场。屏蔽传感器可对材料和人员进行区分,当相应材料通过感应场时,屏蔽传感器须按特定的切换序列与光幕配合工作。
方向输入用于设置材料预期通过感应场的方向。一旦确定此方向,只要保持正确的传感器和光幕序列,即可实现材料的双向移动。
可用语言
梯形图

功能块
此指令不可用于功能块中。
结构化文本
此指令不可用于结构化文本中。
四传感器双向屏蔽应用
“四传感器双向屏蔽”指令使用四个屏蔽传感器,这些传感器依次安放在光幕保护口中心的前面和后面。

警告:
安放屏蔽传感器时,必须确保按与材料相同的切换序列,人员无法激活屏蔽传感器,并确保在存在危险状况时人员无法进入该区域。设置传感器时,必须考虑材料尺寸、形状和速度。必要时,可能还需实施额外保护。
在针对应用进行危害或风险评估时,应明确具体的保护要求。
操作数
重要提示:
如果发生以下情况,可能会出现意外操作,包括控制器断言或重大不可恢复故障:
- 备用标签成员被写入。
- 备用标签被多个指令调用共享。
- 备用标签成员作为参数传递给由同一备用标签控制的指令。
- 备用标签.EnableIn成员在程序中的任意位置被引用。.EnableIn是一个参数,表示指令中的梯级状态,仅供内部使用。有关这些备用标签不当用法的示例,请参阅可能导致意外操作的备用标签用法。
警告:
FSBM 结构包含内部状态信息。如果在运行模式下更改任何指令操作数,必须接受待定的编辑内容,并将控制器模式从编程模式循环切换到运行模式,以使更改生效。
下表给出了用于配置指令的操作数。
操作数 | 数据类型 | 格式 | 说明 |
|---|---|---|---|
FSBM | MUTING_FOUR_SENSOR_BDIR | 标签 | 此参数为支持标签。顾名思义,它用于保留每次使用此指令的重要执行信息。 |
Restart Type | BOOL | 列表项 | 此输入用于配置 O1(输出 1)的重启类型(手动或自动重启)。 手动 (0) 当满足输出 1 的所有使能条件后,需要复位输入由 OFF (0) 跳变为 ON (1) 才能接通输出 1。 自动 (1) 在满足所有使能条件达 50 ms 时,输出 1 接通。
小贴士:
只有在确定使用自动重启不会引发不安全状况的应用条件下,才可以使用自动重启。
|
S1-S2 Time | DINT | 立即数 | 传感器 1 被遮蔽与传感器 2 被遮蔽之间允许间隔的最长时间。当达到该时间量时,将发生故障。 有效范围为 5 到 180,000 ms。此输入设为 0 时禁用 S1-S2 计时器。 |
S2-LC Time | DINT | 立即数 | 传感器 2 被遮蔽与光幕被遮蔽之间允许间隔的最长时间。当达到该时间量时,将发生故障。 有效范围为 5 到 180,000 ms。此输入设为 0 时禁用 S2-LC 计时器。 |
LC-S3 Time | DINT | 立即数 | 光幕被遮蔽与传感器 3 被遮蔽之间允许间隔的最长时间。当达到该时间量时,将发生故障。 有效范围为 5 到 180,000 ms。此输入设为 0 时禁用 LC-S3 计时器。 |
S3-S4 Time | DINT | 立即数 | 传感器 3 被遮蔽与传感器 4 被遮蔽之间允许间隔的最长时间。当达到该时间量时,将发生故障。 有效范围为 5 到 180,000 ms。此输入设为 0 时禁用 S3-S4 计时器。 |
Maximum Mute Time | DINT | 立即数 | 该指令禁用光幕保护功能的最长时间。当达到该时间量时,将发生故障。 有效范围为 0 到 3600 s。若将此输入设为 0,则会禁用最长屏蔽时间计时器。 |
Maximum Override Time | DINT | 立即数 | 该指令允许超控功能接通输出 1 的最长时间。 有效范围为 0 到 30 s。若将此输入设为 0,会禁用最长超控时间计时器。 |
下表介绍指令输入。
操作数 | 数据类型 | 格式 | 说明 |
|---|---|---|---|
Direction | BOOL | 立即数 标签 | 此输入指定序列方向。 ON (1):正向。在屏蔽序列中,首先遮蔽传感器 1。 关闭 (OFF) (0):反向。在屏蔽序列中,首先遮蔽传感器 4。 |
Light Curtain | BOOL | 标签 | 以 OFF (0) 为安全状态的输入通道,此输入代表物理光幕的当前状态。此输入必须正确控制。这可以通过用于控制光幕的“双通道输入停车”指令来实现。 ON (1):光幕无遮蔽。 关闭 (OFF) (0):光幕被遮蔽。 |
Sensor 1 | BOOL | 标签 | 四个屏蔽传感器之一。材料正向移动时,这是第一个被遮蔽和解除遮蔽的传感器。材料反向移动时,这是第四个被遮蔽和解除遮蔽的传感器。 ON (1):传感器 1 无遮蔽。 关闭 (OFF) (0):传感器 1 被遮蔽。 |
Sensor 2 | BOOL | 标签 | 四个屏蔽传感器之一。材料正向移动时,这是第二个被遮蔽和解除遮蔽的传感器。材料反向移动时,这是第三个被遮蔽和解除遮蔽的传感器。 ON (1):传感器 2 无遮蔽。 关闭 (OFF) (0):传感器 2 被遮蔽。 |
Sensor 3 | BOOL | 标签 | 四个屏蔽传感器之一。材料正向移动时,这是第三个被遮蔽和解除遮蔽的传感器。材料反向移动时,这是第二个被遮蔽和解除遮蔽的传感器。 ON (1):传感器 3 无遮蔽。 关闭 (OFF) (0):传感器 3 被遮蔽。 |
Sensor 4 | BOOL | 标签 | 四个屏蔽传感器之一。材料正向移动时,这是第四个被遮蔽和解除遮蔽的传感器。材料反向移动时,这是第一个被遮蔽和解除遮蔽的传感器。 ON (1):传感器 4 无遮蔽。 关闭 (OFF) (0):传感器 4 被遮蔽。 |
Enable Mute | BOOL | 立即数 标签 | 此输入允许在出现正确屏蔽序列时禁用(屏蔽)光幕的保护功能。 ON (1):出现正确屏蔽序列时,禁用光幕的保护功能。 关闭 (OFF) (0):光幕的保护功能始终启用。 |
Override | BOOL | 标签 | 此输入允许暂时忽略屏蔽指令的功能。无论“输入状态”输入处于何种状态,或者是否存在故障,均接通输出 1。 关闭 (OFF) (0):禁用输出 1。 OFF (0) -> ON (1):无论“输入状态”输入处于何种状态,或者是否存在故障,均接通输出 1。当“超控”输入保持 ON (1) 时,或者在最长超控时间计时器到期前,输出 1 保持接通。
小贴士:
要激活超控功能,需要使用点动控制装置,以便操作员可以监控危险点(即光幕感应场)。
|
Input Status | BOOL | 立即数 标签 | 如果指令输入来自安全 I/O 模块,则这是来自 I/O 模块的状态(连接状态或组合状态)。如果指令输入源自内部逻辑,则应由应用程序员确定条件。 ON (1):此指令的输入有效。 关闭 (OFF) (0):此指令的输入无效。 |
Muting Lamp Status | BOOL | 立即数 标签 | 此输入表示屏蔽指示灯的状态。 ON (1):屏蔽指示灯正常运行。出现正确屏蔽序列后,禁用(屏蔽)光幕的保护功能。 关闭 (OFF) (0):屏蔽指示灯出现故障或丢失。光幕的保护功能始终启用。 |
Reset 1 | BOOL | 标签 | 如果不存在故障条件,此输入将清除指令和电路故障。 OFF (0) -> ON (1):FP(存在故障)和“故障代码”输出复位。 使用手动重启类型时,接通输出 1。在清除故障的同时,不接通输出 1。 |
1
某些安全标准要求监控复位输入的转换。当复位用于复位安全功能时,可能需要额外的逻辑来验证复位输入从高电平到低电平或从低电平到高电平的转换。下表介绍指令输出。
操作数 | 数据类型 | 说明 |
|---|---|---|
Output 1 (01) | BOOL | ON (1):光幕感应场未阻塞、光幕被屏蔽或光幕被超控。 关闭 (OFF) (0):光幕感应场被阻塞或屏蔽传感器序列不正确。 |
Muting Lamp (ML) | BOOL | ON (1):光幕的保护功能被禁用。 关闭 (OFF) (0):光幕的保护功能被启用。 |
Clear Area (CA) | BOOL | 此状态输出表示,要继续运行,必须首先清理光幕感应场和所有屏蔽传感器 (ON)。 ON (1):必须清理光幕感应场。 关闭 (OFF) (0):正常运行 |
Diagnostic Code | DINT | 此输出指示指令的诊断状态。有关诊断代码列表,请参见“诊断代码”部分。此操作数与安全无关。 |
Fault Code | DINT | 此输出指示所发生故障的类型。有关故障代码列表,请参见“FSBM 常规故障代码”部分。此操作数与安全无关。 |
Fault Present (FP) | BOOL | ON (1):指令中存在故障。 关闭 (OFF) (0):指令正常运行。 |
重要提示:
在任何情况下,均不要对任何指令输出标签执行写操作。
影响数学状态标志
否
严重/轻微故障
没有特定于此指令的故障。请参见“数组索引编制”,了解关于数组索引故障的信息。
执行
条件/状态 | 执行的操作 |
|---|---|
预扫描 | 与梯级输入条件为假时相同。 |
梯级输入条件为假 | .O1、.ML、.CA 和 .FP 设置为假。 |
梯级输入条件为真 | 此指令按正常运行部分所述执行。 |
后扫描 | 与梯级输入条件为假时相同。 |
操作
正常运行
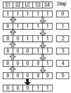
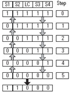
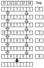
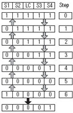
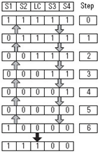
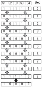
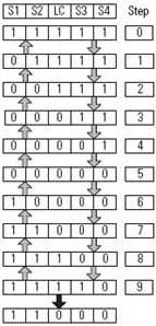
正向和反向的屏蔽传感器和光幕输入跳变序列可以禁用(屏蔽)的保护功能。这两个序列开始时,四个屏蔽传感器及光幕均处于 ON (1) 状态。这表示光幕感应场中没有人员或材料。
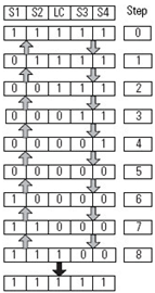
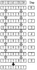
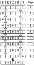
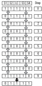
在 (A) 点,传感器 1 到 4 及光幕无遮蔽,当复位输入跳变为 ON (1) 时,输出 1 接通。在 (B) 点,材料将传感器 1 遮蔽,S1-S2 计时器启动。在 (C) 点,材料将传感器 2 遮蔽,S1-S2 计时器停止。S2-LC 和最长屏蔽时间计时器启动。屏蔽指示灯跳变为 ON (1),表示启用屏蔽。在 (D) 点,材料将光幕遮蔽,S2-LC 计时器停止,同时 LC-S3 计时器启动。在 (E) 点,材料将传感器 3 遮蔽,LC-S3 计时器停止,同时 S3-S4 计时器启动。在 (F) 点,材料将传感器 4 遮蔽,S3-S4 计时器停止。材料将所有传感器和光幕同时遮蔽。从 (G) 点到 (K) 点,材料按以上遮蔽顺序解除对传感器和光幕的遮蔽,同时相应启动和停止计时器,直至材料解除对所有传感器和光幕的遮蔽。
下图所示为正向和反向序列。
正常运行(正向)

正常运行(反向)

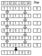
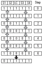
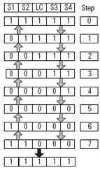
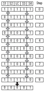
无效序列
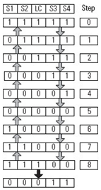
除正常运行序列外的任何其他输入序列都将导致输出 1 切断。
在 (A) 点,与正常运行序列一样,输出 1 接通。在 (B) 点,材料将传感器 1 遮蔽,S1-S2 计时器启动。在 (C) 点,材料同时将传感器 2 和光幕遮蔽,S1-S2 计时器停止。输出 1 切断,“清理区域”和“存在故障”输出跳变为 ON (1)。超控功能可用于清理感应场中的材料,并将“清理区域”输出跳变为 OFF (0)。

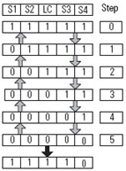
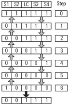
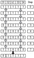
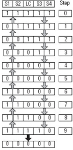
容错序列
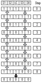
“四传感器双向屏蔽”(FSBM) 指令可容许一些可能因超程或负载振动而导致输入振荡的应用动态。
在 (A) 点,与正常运行序列一样,输出 1 接通。在 (B) 点,传感器 1 跳变为 OFF (0),S1-S2 计时器启动。在 (C) 点,传感器 1 跳变为 ON,S1-S2 计时器停止。在 (D) 点,材料完全将传感器 1 遮蔽,其信号跳变为 OFF (0),正常屏蔽序列继续进行。超程或负载振动可能导致传感器失灵,如 (B) 点到 (C) 点所示。但只要最终的输入序列有效,指令都将触发屏蔽功能。

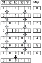
危险循环部分
“启用屏蔽”输入可启用或禁用光幕的保护功能。当“启用屏蔽”输入为 OFF (0) 时,光幕的保护功能处于启用状态,因此材料可能无法通过光幕感应场。
在 (A) 点,与正常运行序列一样,输出 1 接通。在 (B) 点,材料将传感器 1 遮蔽,S1-S2 计时器启动。在 (C) 点,材料将传感器 2 遮蔽,S1-S2 计时器停止,同时 S2-LC 计时器启动。由于“启用屏蔽”输入为 OFF (0),因此屏蔽功能被禁用,屏蔽指示灯输出保持 OFF (0)。在 (D) 点,材料将光幕遮蔽,S2-LC 计时器停止。由于“启用屏蔽”输入为 OFF (0),因此输出 1 切断。
如果应用中未涉及不允许材料通过光幕的循环部分,可通过将“启用屏蔽”输入设置为常数值 ON (1) 来禁用此功能。

超控运行
借助超控功能,操作员可手动接通输出 1,以便从光幕感应场清除材料。
警告:
超控功能仅适用于点动控制装置,以便操作员可以监控危险点(即光幕感应场)。
在 (A) 点,超控输入跳变为 ON (1)。输出 1 接通,最长超控时间计时器启动。在 (B) 点,材料解除对传感器 3 和传感器 4 的遮蔽,“清理区域”输出跳变为 OFF (0)。在 (C) 点,超控输入在最长超控时间内跳变为 OFF (0)。输出 1 切断,最长超控时间计时器停止。

假梯级状态行为
在假梯级执行该指令时,所有指令输出均切断。
故障代码
故障代码采用十六进制格式,后面跟有十进制格式。
常规故障代码
故障代码 | 说明 | 纠正措施 |
00 | 无故障。 | 无。 |
16#20 32 | 执行该指令期间,“输入状态”输入由 ON (1) 跳变为 OFF (0)。 |
|
非法输入故障
故障代码 | 说明 | S1 | S2 | LC | S3 | S4 |
|---|---|---|---|---|---|---|
16#9200 37376 | 光幕、传感器 1、2 和 4 被遮蔽,而传感器 3 无遮蔽。 | 0 | 0 | 0 | 1 | 0 |
16#9201 37377 | 传感器 1、2、3 和 4 被遮蔽,而光幕无遮蔽。 | 0 | 0 | 1 | 0 | 0 |
16#9202 37378 | 传感器 1、2 和 3 被遮蔽,而光幕和传感器 4 无遮蔽。 | 0 | 0 | 1 | 0 | 1 |
16#9203 37379 | 传感器 1、2 和 4 被遮蔽,而光幕和传感器 3 无遮蔽。 | 0 | 0 | 1 | 1 | 0 |
16#9204 37380 | 传感器 1、3 和 4 及光幕被遮蔽,而传感器 2 无遮蔽。 | 0 | 1 | 0 | 0 | 0 |
16#9205 37381 | 传感器 1、3 和光幕被遮蔽,而传感器 2 和 4 无遮蔽。 | 0 | 1 | 0 | 0 | 1 |
16#9206 37382 | 传感器 1、4 和光幕被遮蔽,而传感器 2 和 3 无遮蔽。 | 0 | 1 | 0 | 1 | 0 |
916#207 37383 | 传感器 1 和光幕被遮蔽,而传感器 2、3 和 4 无遮蔽。 | 0 | 1 | 0 | 1 | 1 |
16#9208 37384 | 传感器 2 和光幕被遮蔽,而传感器 1、3 和 4 无遮蔽。 | 0 | 1 | 1 | 0 | 0 |
16#9209 37385 | 传感器 1 和 3 被遮蔽,而传感器 2 和 4 及光幕无遮蔽。 | 0 | 1 | 1 | 0 | 1 |
16#920A 37386 | 传感器 1 和 4 被遮蔽,而传感器 2 和 3 及光幕无遮蔽。 | 0 | 1 | 1 | 1 | 0 |
16#920B 37387 | 传感器 2 和 3 以及光幕被遮蔽,传感器 1 和 4 无遮蔽。 | 1 | 0 | 0 | 0 | 1 |
16#920C 37388 | 传感器 2 和 4 以及光幕被遮蔽,传感器 1 和 3 无遮蔽。 | 1 | 0 | 0 | 1 | 0 |
16#920D 37389 | 传感器 2 和光幕被遮蔽,而传感器 1、3 和 4 无遮蔽。 | 1 | 0 | 0 | 1 | 1 |
16#920E 37390 | 传感器 2、3 和 4 被遮蔽,传感器 1 和光幕无遮蔽。 | 1 | 0 | 1 | 0 | 0 |
16#920F 37391 | 传感器 2 和 3 被遮蔽,而传感器 1 和 4 及光幕无遮蔽。 | 1 | 0 | 1 | 0 | 1 |
16#9210 37392 | 传感器 2 和 4 被遮蔽,而传感器 1 和 3 及光幕无遮蔽。 | 1 | 0 | 1 | 1 | 0 |
16#9211 37393 | 传感器 2 被遮蔽,传感器 1、3 和 4 以及光幕无遮蔽。 | 1 | 0 | 1 | 1 | 1 |
16#9212 37394 | 传感器 3 和光幕被遮蔽,而传感器 1、2 和 4 无遮蔽。 | 1 | 1 | 0 | 0 | 1 |
16#9213 37395 | 传感器 4 和光幕被遮蔽,而传感器 1、2 和 3 无遮蔽。 | 1 | 1 | 0 | 1 | 0 |
16#9214 37396 | 光幕被遮蔽,传感器 1、2、3 和 4 无遮蔽。 | 1 | 1 | 0 | 1 | 1 |
16#9215 37397 | 传感器 3 被遮蔽,传感器 1、2 和 4 以及光幕无遮蔽。 | 1 | 1 | 1 | 0 | 1 |
为从非法输入故障中恢复,需执行以下操作:
- 检查确认传感器和光幕已正确对齐,已应用于相应的指令输入,并未被不当遮蔽。
- 将故障复位。
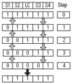
正常屏蔽序列

在步 0 中检测到非法屏蔽序列。传感器和光幕状态跳变至以下无效序列状态之一。
故障代码 | 序列 | 故障代码 | 序列 | 故障代码 | 序列 |
16#9100 37120 | ![]() | 16#9101 37121 | ![]() | 16#9102 37122 | ![]() |
16#9103 37123 | ![]() | 16#9104 37124 | ![]() | 16#9105 37125 | ![]() |
16#9106 37126 | ![]() |
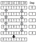
在步 1 中检测到非法屏蔽序列。传感器和光幕状态跳变至以下无效序列状态之一。
故障代码 | 序列 | 故障代码 | 序列 | 故障代码 | 序列 |
16#9110 37136 | ![]() | 16#9111 37137 | ![]() | 16#9112 37138 | ![]() |
16#9113 37139 | ![]() | 16#9114 37140 | ![]() | 16#9115 37141 | ![]() |
16#9116 37142 | ![]() | ||||
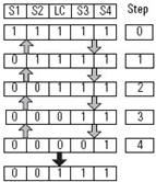
在步 2 中检测到非法屏蔽序列。传感器和光幕状态跳变至以下无效序列状态之一。
故障代码 | 序列 | 故障代码 | 序列 | 故障代码 | 序列 |
16#9120 37152 | ![]() | 16#9121 37153 | ![]() | 16#9122 37154 | ![]() |
16#9123 37155 | ![]() | 16#9124 37156 | ![]() | 16#9125 37157 | ![]() |
16#9126 37158 | ![]() |
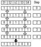
在步 3 中检测到非法屏蔽序列。传感器和光幕状态跳变至以下无效序列状态之一。
故障代码 | 序列 | 故障代码 | 序列 | 故障代码 | 序列 |
|---|---|---|---|---|---|
16#9130 37168 | ![]() | 16#9131 37169 | ![]() | 16#9132 37170 | ![]() |
16#9133 37171 | ![]() | 16#9134 37172 | ![]() | 16#9135 37173 | ![]() |
16#9136 37174 | ![]() |
在步 4 中检测到非法屏蔽序列。传感器和光幕状态跳变至以下无效序列状态之一。
故障代码 | 序列 | 故障代码 | 序列 | 故障代码 | 序列 |
|---|---|---|---|---|---|
16#9140 37184 | ![]() | 16#9141 37185 | ![]() | 16#9142 37186 | ![]() |
16#9143 37187 | ![]() | 16#9144 37188 | ![]() | 16#9145 37189 | ![]() |
16#9146 37190 | ![]() |
在步 5 中检测到非法屏蔽序列。传感器和光幕状态跳变至以下无效序列状态之一。
故障代码 | 序列 | 故障代码 | 序列 | 故障代码 | 序列 |
|---|---|---|---|---|---|
16#9150 37200 | ![]() | 16#9151 37201 | ![]() | 16#9152 37202 | ![]() |
16#9153 37203 | ![]() | 16#9154 37204 | ![]() | 16#9155 37205 | ![]() |
16#9156 37206 | ![]() |
在步 6 中检测到非法屏蔽序列。传感器和光幕状态跳变至以下无效序列状态之一。
故障代码 | 序列 | 故障代码 | 序列 | 故障代码 | 序列 |
|---|---|---|---|---|---|
16#9160 37216 | ![]() | 16#9161 37217 | ![]() | 16#9162 37218 | ![]() |
16#9163 37219 | ![]() | 16#9164 37220 | ![]() | 16#9165 37221 | ![]() |
16#9166 37222 | ![]() |
在步 7 中检测到非法屏蔽序列。传感器和光幕状态跳变至以下无效序列状态之一。
故障代码 | 序列 | 故障代码 | 序列 | 故障代码 | 序列 |
|---|---|---|---|---|---|
16#9170 37232 | ![]() | 16#9171 37233 | ![]() | 16#9172 37234 | ![]() |
16#9173 37235 | ![]() | 16#9174 37236 | ![]() | 16#9175 37237 | ![]() |
16#9176 37238 | ![]() |
在步 8 中检测到非法屏蔽序列。传感器和光幕状态跳变至以下无效序列状态之一。
故障代码 | 序列 | 故障代码 | 序列 | 故障代码 | 序列 |
|---|---|---|---|---|---|
16#9180 37248 | ![]() | 16#9181 37249 | ![]() | 16#9182 37250 | ![]() |
16#9183 37251 | ![]() | 16#9184 37252 | ![]() | 16#9185 37253 | ![]() |
16#9186 37254 | ![]() |
在步 9 中检测到非法屏蔽序列。传感器和光幕状态跳变至以下无效序列状态之一。
故障代码 | 序列 | 故障代码 | 序列 | 故障代码 | 序列 |
|---|---|---|---|---|---|
16#9190 37264 | ![]() | 16#9191 37265 | ![]() | 16#9192 37266 | ![]() |
16#9193 37267 | ![]() | 16#9194 37268 | ![]() | 16#9195 37269 | ![]() |
16#9196 37270 | ![]() |
检测到非法屏蔽序列。传感器 1 或传感器 4 的状态跳变至以下无效序列状态之一。被遮蔽的第一个传感器与方向输入的值不对应。
故障代码 | 序列 | 故障代码 | 序列 |
|---|---|---|---|
16#91A1 37281 | ![]() 方向 = 1(正向) | 16#91A0 37280 | ![]() 方向 = 0(反向) |
为从无效序列故障 16#9100…16#9196 中恢复,可检查传感器与被移动材料的对齐情况和系统时序,然后复位故障。
为从无效序列故障 16#91A0 和 16#91A1 中恢复,可检查与材料移动相关的方向输入操作数的值,然后复位故障。
纠正无效序列故障
故障代码 | 说明 | 纠正措施 |
|---|---|---|
16#9000 36864 | 光幕被屏蔽的时间长于所配置的最长屏蔽时间。 | 最长屏蔽时间操作数设置得过小或传感器出现异常。 |
16#9010 36880 | 传感器 1 被遮蔽与传感器 2 被遮蔽之间经过的时间过长。 | S1-S2 时间操作数可能设置得过小,或者传感器 2(正向)或传感器 1(反向)可能存在问题。 |
16#9011 38881 | 传感器 2 被遮蔽与光幕被遮蔽之间经过的时间过长。 | S2-LC 时间操作数可能设置得过小,或者光幕(正向)或传感器 2(反向)可能存在问题。 |
16#9012 36882 | 光幕解除遮蔽与传感器 3 解除遮蔽之间经过的时间过长。 | LC-S3 时间操作数可能设置得过小,或者传感器 3(正向)或光幕(反向)可能存在问题。 |
16#9013 36883 | 传感器 3 解除遮蔽与传感器 4 解除遮蔽之间经过的时间过长。 | S3-S4 时间操作数可能设置得较小,或者传感器 4(正向)或传感器 3(反向)可能存在问题。 |
诊断代码与纠正措施
诊断代码采用十六进制格式,后面跟有十进制格式。
Diagnostic Code | 说明 | 纠正措施 |
00 | 无故障。 | 无 |
16#01 1 | 屏蔽指示灯状态输入为 OFF (0)。 | 检查屏蔽指示灯并根据需要进行更换。 如果不需要屏蔽指示灯,将屏蔽指示灯状态输入设为 ON (1)。 |
16#05 5 | 复位输入保持 ON (1) | 将复位输入设为 OFF (0)。 |
16#20 32 | 当指令启动时,“输入状态”输入为 OFF (0)。 | 检查 I/O 模块连接或用于决定输入状态的逻辑。 |
提供反馈







































































