搜索
Studio 5000 Logix Designer 联机帮助
验证操作序列
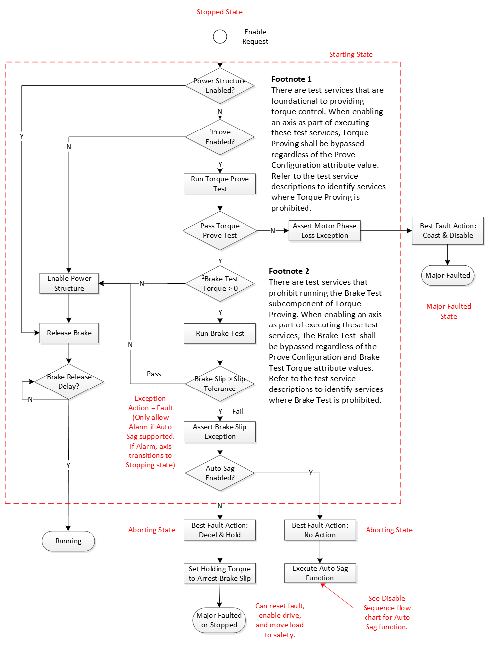
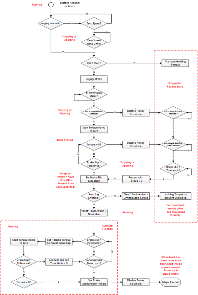
验证测试在使能或禁用驱动器轴时执行。在这些状态转换过程中,驱动器会执行一系列操作,以确保电机(转矩验证)和制动器(制动验证)工作正常。
以下流程图定义了驱动器转换为启用以及转换为禁用或中止时的操作序列。
包含验证测试的驱动器启用序列
包含验证测试的驱动器禁用序列
停止和制动属性
提供反馈
对本文档有问题或反馈吗? 请在
这里提交您的反馈
。
Normal