主动控制轴行为模型
运动控制轴对象状态模型基于 S88 和 Pack/ML 标准状态模型的元素。运动控制轴对象实例的当前状态由“CIP 轴工作状态”属性指示(属性 ID = 650)。状态转换可以直接使用轴控制请求机制启动,也可以根据运行期间控制器或运动控制设备中发生的情况启动。
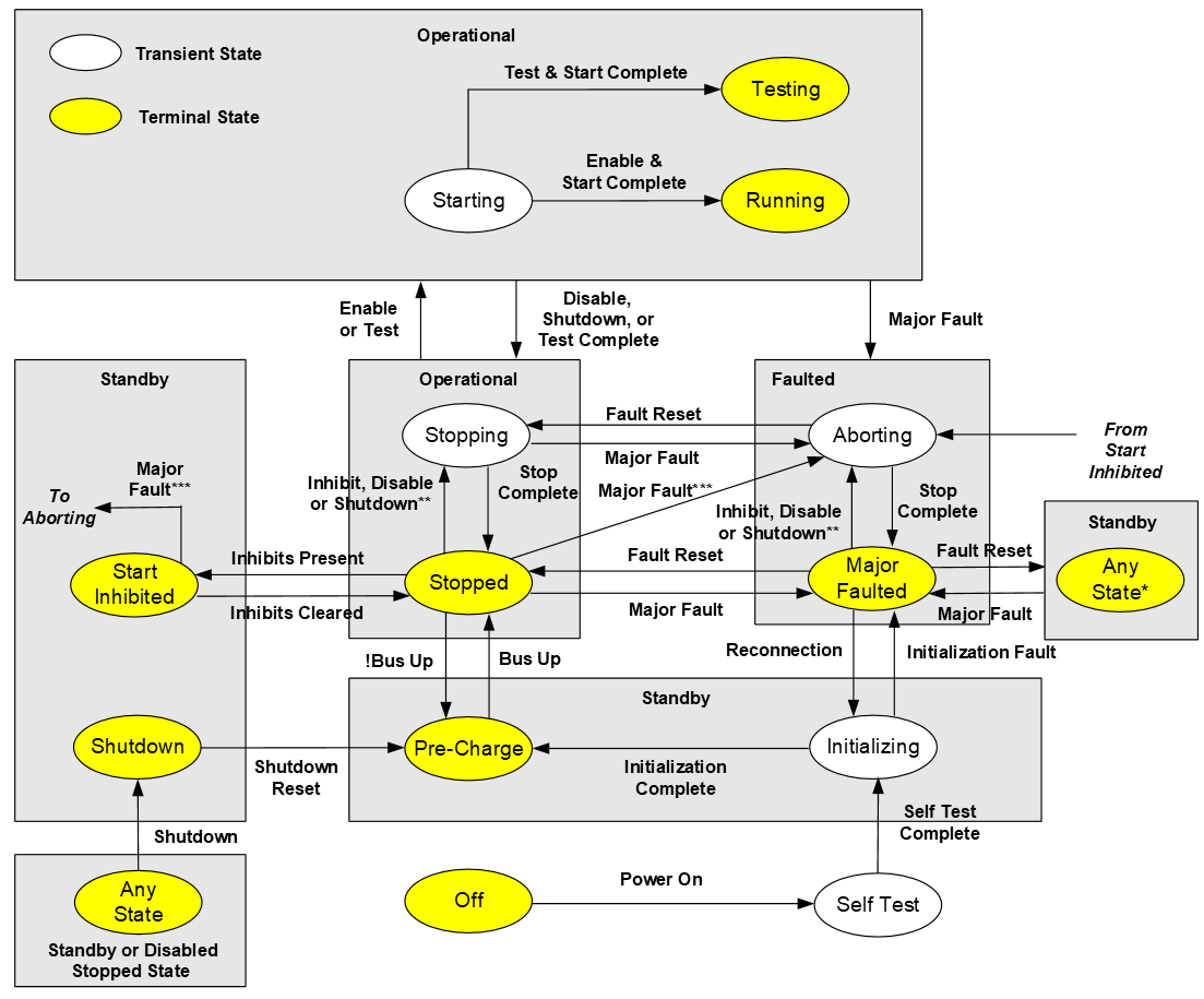
下图展示了在主动控制轴运动时(控制模式 != 无控制)、主动控制电源(对于再生转换器 (G))时或主动控制驻留推动器的电流时(对于跟踪段 (X)),运动控制轴对象的基本工作状态。阴影区域显示轴状态与相应标识对象状态的映射。若状态转换在阴影框中结束,将能够转换为框内的任意轴工作状态。

小贴士:
* 故障复位后的具体待机状态通过应用本节结束时定义的“故障复位状态转换优先级”规则确定。
** 当轴处于“已停止”或“严重故障”状态且存在保持转矩状态(2 类停止的作用)时,以下事件将轴转换为“正在停止”或“正在中止”状态。“启动禁止”条件执行“停止动作”中配置的停止动作,但始终强制将功率组件的最终状态设置为“已禁用”。“禁用请求”执行配置的停止动作,该动作将使轴的功率组件处于活动保持或禁用状态。“关闭请求”立即执行滑行停止,禁用逆变器功率组件,并且可能执行配置的关闭动作(如果支持)。
当处于“启动禁止”状态的轴删除所有“启动禁止”并断言制动滑动异常(配置为严重故障)时,该轴将启用并转换到“正在中止”状态。它将执行配置的制动滑动异常故障动作。同样,当处于“已停止”状态且无保持转矩 (PS=0) 的轴断言制动滑动异常(配置为严重故障)时,该轴将启用并转换为“正在中止”状态。它将执行配置的制动滑动异常故障动作。
下表列出了轴状态模型的有效转换:
当前状态 | 事件 | 条件 | 下一状态 |
|---|---|---|---|
断开 | 加电 | 自检 | |
自检 | 自检完成 | 正在初始化 | |
正在初始化 | 初始化故障 | 严重故障 | |
正在初始化 | 初始化完成 | 预充电 | |
关闭 | 严重故障 | 严重故障 | |
预充电 | 关闭 | 关闭 | |
预充电 | 严重故障 | 严重故障 | |
预充电 | 母线上电 | 已停止 | |
启动禁止 | 关闭 | 关闭 | |
启动禁止 | 严重故障 | 严重故障 | |
启动禁止 | 制动滑动异常严重故障*** | 启动禁止 = 0 | 正在中止 |
启动禁止 | 禁止条件已清除 | 已停止 | |
严重故障 | 关闭** | 功率组件已启用 = 1 | 正在中止 |
严重故障 | 禁用** | 功率组件已启用 = 1 | 正在中止 |
严重故障 | 启动禁止** | 功率组件已启用 = 1 | 正在中止 |
严重故障 | 故障复位 | 关闭 = 1 | 关闭 |
严重故障 | 故障复位 | 关闭 = 0 直流母线上电 = 0 | 预充电 |
严重故障 | 故障复位 | 关闭 = 0 直流母线上电 = 1 启动禁止 > 0 | 启动禁止 |
严重故障 | 故障复位 | 关闭 = 0 直流母线上电 = 1 启动禁止 = 0 | 已停止 |
严重故障 | 重新连接 | 正在初始化 | |
已停止 | 关闭** | 功率组件已启用 = 1 | 正在停止 |
已停止 | 禁用** | 功率组件已启用 = 1 | 正在停止 |
已停止 | 启动禁止** | 功率组件已启用 = 1 | 正在停止 |
已停止 | 启动禁止 | 功率组件已启用 = 0 | 启动禁止 |
已停止 | 母线未上电 | 预充电 | |
已停止 | 关闭 | 关闭 | |
已停止 | 严重故障 | 严重故障 | |
已停止 | 制动滑动异常严重故障*** | 功率组件已启用 = 0 | 正在中止 |
已停止 | 严重故障 | 功率组件已启用 = 1 | 正在中止 |
已停止 | 启用 | 正在启动 | |
已停止 | 测试(主动) | 正在启动 | |
正在启动 | 关闭 | 关闭 | |
正在启动 | 严重故障 | 正在中止 | |
正在启动 | 禁用 | 正在停止 | |
正在启动 | 启动完成 | 进行中 = 0 | 正在运行 |
正在启动 | 启动完成 | 进行中 = 1 | 正在测试 |
正在停止 | 停止完成 | 关闭 = 0 | 已停止 |
正在停止 | 停止完成 | 关闭 = 1 | 关闭 |
正在停止 | 严重故障 | 正在中止 | |
正在停止 | 启用 | 飞速启动使能 = 1 | 正在启动 |
正在中止 | 停止完成 | 严重故障 | |
正在中止 | 故障复位 | 正在停止 | |
正在测试 | 关闭 | 正在停止 | |
正在测试 | 严重故障 | 正在中止 | |
正在测试 | 禁用 | 正在停止 | |
正在测试 | 测试完成 | 正在停止 | |
正在运行 | 关闭 | 正在停止 | |
正在运行 | 严重故障 | 正在中止 | |
正在运行 | 禁用 | 正在停止 | |
任意状态 | 连接关闭 | 正在初始化 | |
任意状态 | 连接断开 | 严重故障 | |
** 当轴处于“已停止”或“严重故障”状态且存在保持转矩的状态(2 类停止的作用)时,该轴将转换为“正在停止”或“正在中止”状态。“启动禁止”条件执行“停止动作”中配置的停止动作,但始终强制将功率组件的最终状态设置为“已禁用”。“禁用请求”执行配置的停止动作,该动作将使轴的功率组件处于活动保持或禁用状态。“关闭请求”立即执行滑行停止,禁用逆变器功率组件,并且可能执行配置的关闭动作(如果支持)。 当处于“启动禁止”状态的轴删除所有“启动禁止”并断言制动滑动异常(配置为严重故障)时,该轴将启用并转换到“正在中止”状态。它将执行配置的制动滑动异常故障动作。同样,当处于“已停止”状态且无保持转矩 (PS=0) 的轴断言制动滑动异常(配置为严重故障)时,该轴将启用并转换为“正在中止”状态。它将执行配置的制动滑动异常故障动作。 | |||
轴测试模式

“测试模式”属性设置为“已启用”且配置用于“控制器回送”的轴将模拟轴状态模型的这些转换。
当前状态 | 事件 | 条件 | 下一状态 | 轴测试模式支持 (测试模式配置) |
|---|---|---|---|---|
断开 | 加电 | 正在初始化 | 控制器回送:V35 | |
正在初始化 | 初始化 完成 | 已停止 | 控制器回送:V35 | |
已停止 | 启用 | 正在运行 | 控制器回送:V35 | |
已停止 | 关闭 | 关闭 = 1 | 关闭 | 控制器回送:V35 |
已停止 | STO 禁用 | STO 激活 = 1 | 启动禁止 | 控制器回送:V36 |
已停止 | 严重故障 | 严重故障 | 控制器回送:V36 | |
正在运行 | 禁用 | 已停止 | 控制器回送:V35 | |
正在运行 | 严重故障 | 严重故障 | 控制器回送:V36 | |
关闭 | 关闭复位 | 关闭 = 0 STO 激活 = 0 | 已停止 | 控制器回送:V35 |
关闭 | 关闭复位 | 关闭 = 0 STO 激活 = 1 | 启动禁止 | 控制器回送:V36 |
关闭 | 严重故障 | 严重故障 | 控制器回送:V36 | |
启动禁止 | 关闭 | 关闭 | 控制器回送:V36 | |
启动禁止 | 严重故障 | 严重故障 | 控制器回送:V36 | |
启动禁止 | STO 启用 | STO 激活 = 0 | 已停止 | 控制器回送:V36 |
严重故障 | 故障复位 | 关闭 = 0 STO 激活 = 1 | 关闭 | 控制器回送:V36 |
严重故障 | 故障复位 | 关闭 = 0 STO 激活 = 1 | 启动禁止 | 控制器回送:V36 |
严重故障 | 故障复位 | 关闭 = 0 STO 激活 = 0 | 已停止 | 控制器回送:V36 |
提供反馈