字符串串联 (CONCAT)
此信息适用于 CompactLogix 5370、ControlLogix 5570、Compact GuardLogix 5370、GuardLogix 5570、Compact GuardLogix 5380、CompactLogix 5380、ControlLogix 5580、GuardLogix 5580 和 ControlLogix 5590 控制器。
CONCAT 指令可以将 ASCII 字符添加至字符串末尾。
可用语言
梯形图

功能块
此指令不可用于功能块中。
结构化文本
CONCAT(SourceA,SourceB,Dest);
操作数
指令中混用数据类型时,需遵从相关的数据转换规则。有关数据转换的更多信息,请参阅 数据转换。
梯形图和结构化文本
操作数 | 类型 | 格式 | 说明 | 备注 |
|---|---|---|---|---|
Source A | ANY_STRING | 标签 | 包含起始字符的标签 | 字符串类型包括:
|
Source B | ANY_STRING | 标签 | 包含结束字符的标签 | |
Destination | ANY_STRING | 标签 | 用于存储结果的标签 |
有关结构化文本中表达式语法的详细信息,请参阅结构化文本语法。
说明
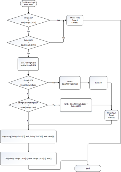
CONCAT 指令会将 Source A 中的字符与 Source B 中的字符相结合,并将结果放入 Destination。
Source A 中的字符在前,Source B 中的字符在后。
除非 Source A 和 Destination 是同一标签,否则 Source A 保持不变。
影响数学状态标志
否
严重/轻微故障
在以下情况下会发生轻微故障: | 故障类型 | 故障代码 |
|---|---|---|
字符串标签的 LEN 值大于字符串标签的 DATA 大小。 | 4 | 51 |
Source A 和 Source B 的总长度大于字符串标签的 DATA 大小。 | 4 | 51 |
对于数组索引故障,请参阅 通过数组建立索引。
执行
梯形图
条件 | 执行的操作 |
|---|---|
预扫描 | 不适用 |
梯级输入条件为假 | 不适用 |
梯级输入条件为真 | 指令执行。 |
后扫描 | 不适用 |
结构化文本
条件 | 执行的操作 |
|---|---|
预扫描 | 请参阅“梯形图”表中的“预扫描”行。 |
正常执行 | 请参见“梯形图”表中的“梯级输入条件为真”行。 |
后扫描 | 请参见“梯形图”表中的“后扫描”行。 |
串连字符串流程图


示例
梯形图

结构化文本
CONCAT(string_1,string_2,msg);
提供反馈