搜索
FactoryTalk Design Workbench 帮助
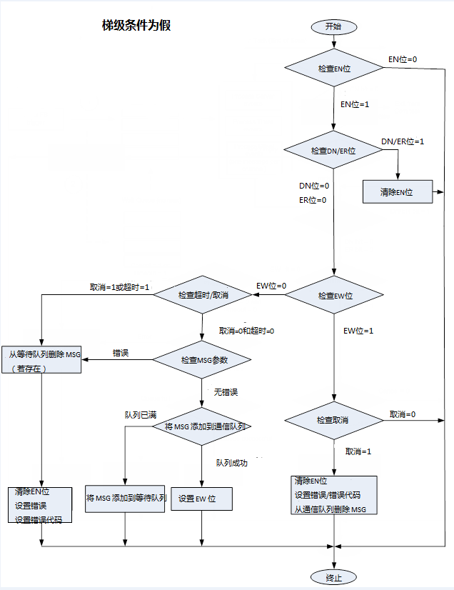
消息执行过程 (Rung = FALSE)
以下过程图描述了当 Rung 条件为 False 时发生的消息指令事件。
当梯级条件为 False 时发生的消息指令事件
消息执行过程和时间图
提供反馈
对本文档有问题或反馈吗? 请在
这里提交您的反馈
。
Normal