定序程序输入 (SQI)
此信息适用于
CompactLogix
5370、ControlLogix
5570、Compact GuardLogix
5370、GuardLogix
5570、Compact GuardLogix
5380、CompactLogix
5380、ControlLogix
5580、GuardLogix
5580 和 ControlLogix 5590 控制器。SQI 指令可检测 SQO/SQI 指令序列对中步的完成时间。
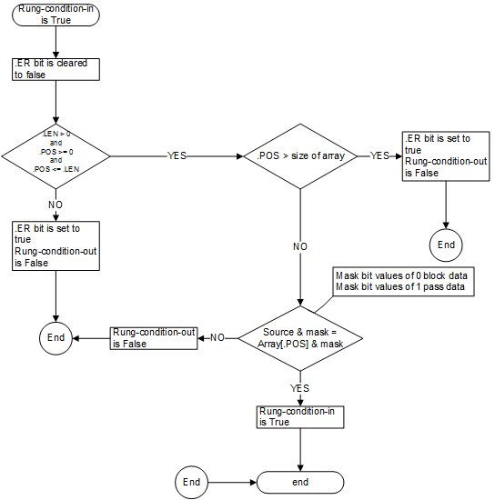
当条件为真时,SQI 指令将 Source 和当前数组元素经 Mask 屏蔽码处理。将这些经屏蔽处理的结果进行比较,如果相等,则梯级输出条件设置为真,否则梯级输出条件设置为假。通常使用与 SQO 和 SQL 指令相同的 CONTROL 结构。
可用语言
梯形图

操作数
有关指令中混用数据类型时所采用的数据转换规则,请参见“数据转换”数据转换。
操作数 | 类型 | 格式 | 说明 |
|---|---|---|---|
Array | DINT | 数组标签 | 定序程序数组 指定定序程序数组的第一个元素 不要在下标中使用 CONTROL.POS |
Mask | SINT INT DINT | 标签 立即数 | 此操作数应用于 Source 和 .POS 引用的数组元素时,用于确定要屏蔽 (0) 或传递 (1) 的位。 INT 和 SINT 类型通过零扩展达到 DINT 类型的大小。 |
Source | SINT INT DINT | 标签 立即数 | 用于与 .POS 引用的数组元素进行比较的输入数据。 |
Control | CONTROL | 标签 | 运算的控制结构 应使用与 SQO 和 SQL 指令中相同的控制标签 |
Length | DINT | 立即数 | 表示 CONTROL 结构的 .LEN。 |
Position | DINT | 立即数 | 表示 CONTROL 结构的 .POS。 |
CONTROL 结构
助记符 | 数据类型 | 说明 |
|---|---|---|
.ER (Error) | BOOL | 指令遇到错误。 |
.LEN (Length) | DINT | 长度,指定定序程序数组中的定序程序步数。 |
.POS (Position) | DINT | 位置,指定指令当前用来与 Source 进行比较的数组元素。 初始值通常为 0 |
仅使用 SQI 而不使用 SQO
SQI 指令在确定步完成时,ADD 指令会将定序程序数组的位置值递增。GRT 指令会确定定序程序数组中是否存在另一个可供检查的值。当定序程序数组所有步从头至尾完成一轮后,MOV 指令将位置值复位。

影响数学状态标志
否
严重/轻微故障
没有特定于此指令的故障。有关操作数相关的故障,请参阅 常用属性。
执行
梯形图
条件/状态 | 执行的操作 |
|---|---|
预扫描 | 不适用 |
梯级输入条件为假 | 不适用 |
梯级输入条件为真 | 请参见流程图(真) |
后扫描 | 不适用 |
流程图(真)

示例
梯形图

如果仅使用 SQI 指令而不与 SQO 指令成对使用,则必须在外部增加定序程序数组位置值。
当指令 enableOut 为真时,如果由 Position 指定的数组值(例如 Array[Position])与 Mask 值进行 AND 运算的结果等于 Source 值与 Mask 值进行 AND 运算的结果,则梯级条件输入将设置为真,否则梯级条件输出将设置为假。
提供反馈