搜索
Studio 5000 Logix Designer 联机帮助
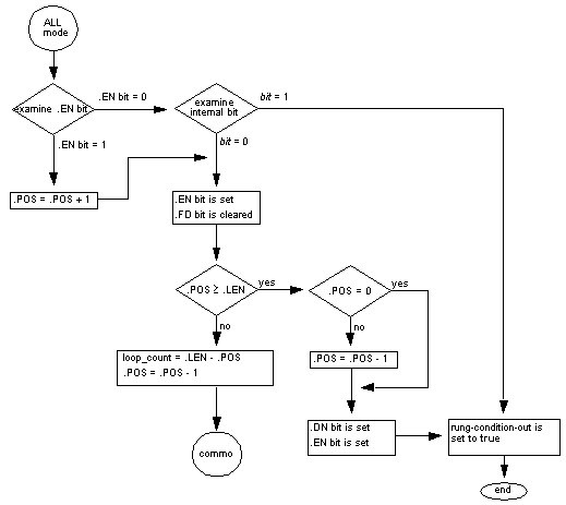
所有模式流程图-FSC
数组文件-其他指令
提供反馈
对本文档有问题或反馈吗? 请在
这里提交您的反馈
。
Normal