TCP 的状态机图

使用套接字指令的 TCP 客户端

使用套接字指令的 TCP 客户端
使用套接字指令的 TCP 客户端

使用套接字指令的 TCP 服务器

使用套接字指令的 TCP 服务器
使用套接字指令的 TCP 服务器

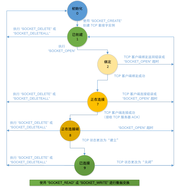
TCP 状态图

TCP 状态图
TCP 状态图
提供反馈
对本文档有问题或反馈吗? 请在这里提交您的反馈
Normal