Timer On Delay (TON)
This information applies to the
CompactLogix
5370, ControlLogix
5570, Compact GuardLogix
5370, GuardLogix
5570, Compact GuardLogix
5380, CompactLogix
5380, CompactLogix
5480, ControlLogix
5580, and GuardLogix
5580 controllers.The TON instruction is a non-retentive timer that accumulates time when the instruction is enabled.
Available Languages
Ladder Diagram

Function Block
This instruction is not available in function block.
Structured Text
This instruction is not available in structured text.
Operands
IMPORTANT:
Unexpected operation may occur if:
- Output tag operands are overwritten.
- Members of a structure operand are overwritten.
- Except when specified, structure operands are shared by multiple instructions.
Ladder Diagram
Operand | Data Type | Format | Description |
|---|---|---|---|
Timer | TIMER | tag | Timer structure |
Preset | DINT | immediate | Value of Timer.PRE. |
Accum | DINT | immediate | Value of Timer.ACC. |
Preset and Accum (corresponding to .PRE and .ACC in the timer tag) are pseudo-operands. For details, see Pseudo-operand initialization.
TIMER Structure
Mnemonic | Data Type | Description |
|---|---|---|
.EN | BOOL | The enable bit contains rung-condition-in when the instruction was last executed. |
.TT | BOOL | The timing bit when set indicates the timing operation is in process. |
.DN | BOOL | The done bit when set indicates the timing operation is complete (or paused). |
.PRE | DINT | The preset value specifies the value (1 millisecond units) which the accumulated value must reach before the instruction indicates it is done. |
.ACC | DINT | The accumulated value specifies the number of milliseconds that have elapsed since the TON instruction was enabled. |
Description
The TON instruction accumulates time from the time it is enabled until:
- The timer is disabled
- The timer completes
The time base is always 1 millisecond. For example, for a 2 second timer, enter 2000 for the .PRE value.
The timer will set the .DN bit to true when the timer completes.
When enabled, timing can be paused by setting the .DN bit to true and resumed by clearing the .DN bit to false.

How a Timer Runs
A timer runs by subtracting the time of its last scan from the current time:
ACC = ACC + (current_time - last_time_scanned)
After it updates the ACC, the timer sets last_time_scanned = current_time. This gets the timer ready for the next scan.
Affects Math Status Flags
No
Major/Minor Faults
A major fault will occur if: | Fault type | Fault code |
|---|---|---|
.PRE < 0 | 4 | 34 |
.ACC < 0 | 4 | 34 |
See Index through arrays for array-indexing faults.
Execution
Ladder Diagram
Condition/State | Action Taken |
|---|---|
Prescan | The .EN bit is cleared to false. The .TT bit is cleared to false. The .DN bit is cleared to false. The .ACC value is cleared to zero. |
Rung-condition-in is false | Set Rung-condition-out to Rung-condition-in The .EN bit is cleared to false. The .TT bit is cleared to false. The .DN bit is cleared to false. The .ACC value is cleared to zero. |
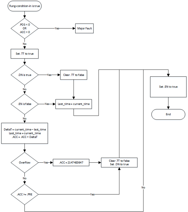
Rung-condition-in is true | Set Rung-condition-out to Rung-condition-in See TON Flow Chart (True) |
Postscan | The .EN bit is cleared to false. The .TT bit is cleared to false. The .DN bit is cleared to false. The .ACC value is cleared to zero. |
TON Flow Chart (True)

Example
Ladder Diagram

When limit_switch_10 is set to true, light_6 is on for 20000 milliseconds (Timer_4 is timing). When Timer_4.acc reaches 20000, light_6 goes off and light_7 goes on. If limit_switch_10 is cleared to false while Timer_4 is timing, light_6 goes off. When limit_switch_10 is cleared to false, Timer_4 status bits and .ACC value are reset.
Provide Feedback