Count Down (CTD)
This information applies to the
CompactLogix
5370, ControlLogix
5570, Compact GuardLogix
5370, GuardLogix
5570, Compact GuardLogix
5380, CompactLogix
5380, CompactLogix
5480, ControlLogix
5580, and GuardLogix
5580 controllers.The CTD instruction counts downward each time the rung-condition-in transitions from false to true.
Available Languages
Ladder Diagram

Function Block
This instruction is not available in function block.
Structured Text
This instruction is not available in structured text.
Operands
IMPORTANT:
Unexpected operation may occur if:
- Output tag operands are overwritten.
- Members of a structure operand are overwritten.
- Except when specified, structure operands are shared by multiple instructions.
Ladder Diagram
Operand | Data Type | Format | Description |
|---|---|---|---|
Counter | COUNTER | tag | Counter structure |
Preset | DINT | immediate | Value of Counter.PRE. |
Accum | DINT | immediate | Value of Counter.ACC. |
Preset and Accum (corresponding to .PRE and .ACC in the counter tag) are pseudo-operands. For details, see Pseudo-operand initialization.
COUNTER Structure
Mnemonic | Data Type | Description |
|---|---|---|
.CD | BOOL | The countdown enable bit contains rung-condition-in when the instruction was last executed. |
.DN | BOOL | The done bit when clear indicates the counting operation is complete. |
.OV | BOOL | The overflow bit when set indicates the counter incremented past the upper limit of 2,147,483,647. |
.UN | BOOL | The underflow when set indicates the counter decremented past the lower limit of -2,147,483,648. |
.PRE | DINT | The preset value specifies the value which the accumulated value must reach before the instruction indicates it is done. |
.ACC | DINT | The accumulated value specifies the number of transitions the instruction has counted. |
Description
The CTD instruction is typically used with a CTU instruction that references the same counter structure.
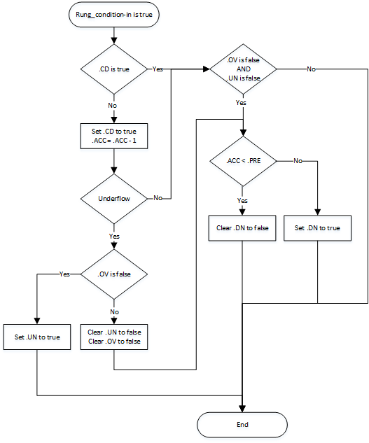
When rung-condition-in is set to true and .CD is false, .ACC will be decremented by one. When rung-condition-in is false, .CD will be cleared to false.

Affects Math Status Flags
No
Major/Minor Faults
None specific to this instruction. See Index through arrays for array-indexing faults.
Execution
Ladder Diagram
Condition/State | Action Taken |
|---|---|
Prescan | The .CD bit is set to true to prevent invalid decrements during the first program scan. |
Rung-condition-in is false | Set Rung-condition-out to Rung-condition-in See CTD Flow Chart (False) |
Rung-condition-in is true | Set Rung-condition-out to Rung-condition-in See CTD Flow Chart (True) |
Postscan | N/A |
CTD Flow Chart (False)

CTD Flow Chart (True)

Example
Ladder Diagram

A conveyor brings parts into a buffer zone. Each time a part enters, limit_switch_3 is enabled and counter_2 increments by 1. Each time a part leaves, limit_switch_4 is enabled and counter_2 decrements by 1. If there are 100 parts in the buffer zone (counter_2.dn is true), conveyor_A turns on and stops the conveyor from bringing in any more parts until the buffer has room for more parts.
Provide Feedback