File Bit Comparison (FBC)
This information applies to the
CompactLogix
5370, ControlLogix
5570, Compact GuardLogix
5370, GuardLogix
5570, Compact GuardLogix
5380, CompactLogix
5380, CompactLogix
5480, ControlLogix
5580, and GuardLogix
5580 controllers.The FBC instruction compares bits in a Source array with bits in a Reference array.
When enabled, the FBC instruction compares the bits in the Source array with the bits in the Reference array and records the bit number of each mismatch in the Result array.
IMPORTANT:
The FBC instruction operates on contiguous memory. You must test and confirm that the instruction doesn’t change data that you don’t want it to change.
The difference between the DDT and FBC instructions is that each time the DDT instruction finds a mismatch, the instruction changes the reference bit to match the source bit. The FBC instruction does not change the reference bit.
If the instruction tries to read past the end of an array, the instruction sets the .ER bit and generates a major fault.
Available Languages
Ladder Diagram

Operands
There are data conversion rules for mixed data types within an instruction. See Data Conversion.
Ladder Diagram
Operand | Type | Format | Description |
|---|---|---|---|
Source | DINT | array tag | Array to compare to the reference do not use CONTROL.POS in the subscript |
Reference | DINT | array tag | Array to compare to the source do not use CONTROL.POS in the subscript |
Result | DINT | array tag | Array to store the result do not use CONTROL.POS in the subscripts |
Cmp. Control | CONTROL | structure | Control structure for the compare |
Length | DINT | immediate | Number of bits to compare |
Position | DINT | immediate | Current position in the source initial value is typically 0 |
Result control | CONTROL | structure | Control structure for the results |
Length | DINT | immediate | number of storage locations in the result |
Position | DINT | immediate | Current position in the result initial value is typically 0 |
CAUTION:
Use different tags for the compare control structure and the result control structure. Using the same tag for both could result in unpredictable operation, possibly causing equipment damage and injury to personnel.
COMPARE Structure
Mnemonic | Data Type | Description |
|---|---|---|
.EN | BOOL | The enable bit indicates the FBC instruction is enabled. |
.DN | BOOL | The done bit is set when the FBC instruction compares the last bit in the Source and Reference arrays. |
.FD | BOOL | The found bit is set each time the FBC instruction records a mismatch (one-at-a-time operation) or after recording all mismatches (all-per-scan operation). |
.IN | BOOL | The inhibit bit indicates the FBC search mode. 0 = all mode 1 = one mismatch at a time mode |
.ER | BOOL | The error bit is set either POS or LEN are invalid. |
.LEN | DINT | The length value identifies the number of bits to compare. |
.POS | DINT | The position value identifies the current bit. |
RESULT Structure
Mnemonic | Data Type | Description |
|---|---|---|
.DN | BOOL | The done bit is set when the Result array is full. |
.LEN | DINT | The length value identifies the number of storage locations in the Result array. |
.POS | DINT | The position value identifies the current position in the Result array. |
Select the search mode
If you want to detect: | Select this mode: |
|---|---|
One mismatch at a time | Set the .IN bit in the compare CONTROL structure. Each time the EnableIn goes from false to true, the FBC instruction searches for the next mismatch between the Source and Reference arrays. Upon finding a mismatch, the instruction sets the .FD bit, records the position of the mismatch, and stops executing. |
All mismatches | Clear the .IN bit in the compare CONTROL structure. Each time EnableIn goes from false to true, the FBC instruction searches for all mismatches between the Source and Reference arrays. |
Affects Math Status Flags
No
Major/Minor Faults
A major fault will occur if: | Fault type | Fault code |
|---|---|---|
result.POS > size of result array | 4 | 20 |
See Common Attributes for operand related faults.
Execution
Ladder Diagram
Condition/State | Action Taken |
|---|---|
Prescan | See FBC Flow Chart (Prescan) |
Rung-condition-in is false | See FBC Flow Chart (False) |
Rung-condition-in is true | See FBC Flow Chart (True) |
Postscan | N/A |
FBC Flow Chart (Prescan)

FBC Flow Chart (False)

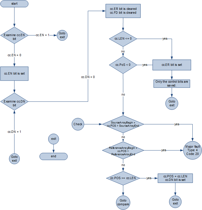
FBC Flow Chart (True)

FBC Flow Chart (True) - continued

Example
Ladder Diagram


Provide Feedback