Sequencer Input (SQI)
This information applies to the
CompactLogix
5370, ControlLogix
5570, Compact GuardLogix
5370, GuardLogix
5570, Compact GuardLogix
5380, CompactLogix
5380, CompactLogix
5480, ControlLogix
5580, and GuardLogix
5580 controllers.The SQI instruction detects when a step is complete in a sequence pair of SQO/SQI instructions.
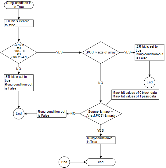
When true, the SQI instruction passes the Source and current Array element through the Mask. The results of these masking operations are compared and if they are equal, rung-condition-out is set to true, otherwise rung-condition-out is cleared to false. Typically use the same CONTROL structure as the SQO and SQL instructions.
Available Languages
Ladder Diagram

Operands
The data conversion rules for mixed data types within an instruction. See Data Conversion.
Operand | Type | Format | Description |
|---|---|---|---|
Array | DINT | array tag | Sequencer array Specify the first element of the sequencer array do not use CONTROL.POS in the subscript |
Mask | SINT INT DINT | tag immediate | This operand is used to determine which bits to block (0) or pass (1) when applied to the Source and the Array element referenced by .POS. INT and SINT types are zero extended to the size of a DINT type. |
Source | SINT INT DINT | tag immediate | The input data used to compare with an array element referenced by .POS.. |
Control | CONTROL | tag | Control structure for the operation The same control tag should be used in the SQO and SQL instructions |
Length | DINT | immediate | This represents the CONTROL structure .LEN. |
Position | DINT | immediate | This represents the CONTROL structure .POS. |
CONTROL Structure
Mnemonic | Data Type | Description |
|---|---|---|
.ER (Error) | BOOL | The instruction encountered an error. |
.LEN (Length) | DINT | The length specifies the number of sequencer steps in the sequencer array |
.POS (Position) | DINT | The position identifies the Array element that the instruction is currently comparing with the Source. The initial value is typically 0 |
Using SQI without SQO
When the SQI instruction determines a step is complete, the ADD instruction increments the sequencer array. The GRT determines whether another value is available to check in the sequencer array. The MOV instruction resets the position value after completely stepping through the sequencer array one time.

Affects Math Status Flags
No
Major/Minor Faults
None specific to this instruction. See Common Attributes for operand-related faults.
Execution
Ladder Diagram
Condition/State | Action Taken |
|---|---|
Prescan | N/A |
Rung-condition-in is false | N/A |
Rung-condition-in is true | See Flow Chart (True) |
Postscan | N/A |
Flow Chart (True)

Example
Ladder Diagram

If you use the SQI instruction without a paired SQO instruction, you have to externally increment the sequencer array.
The rung-condition-in will be set to true when the instructions enableOut will be true when the result of ANDing the array value specified by the Position e.g. Array[Position] with the Mask value is equal to the result of ANDing the Source value with the Mask value, otherwise the rung-condition-out will be cleared to false.
Provide Feedback