String Concatenate (CONCAT)
This information applies to the
CompactLogix
5370, ControlLogix
5570, Compact GuardLogix
5370, GuardLogix
5570, Compact GuardLogix
5380, CompactLogix
5380, CompactLogix
5480, ControlLogix
5580, and GuardLogix
5580 controllers.The CONCAT instruction adds ASCII characters to the end of a string.
Available Languages
Ladder Diagram

Function Block
This instruction is not available in function block.
Structured Text
CONCAT(SourceA,SourceB,Dest);
Operands
There are data conversion rules for mixed data types within an instruction. See Data conversions for more information on Data Conversion.
Ladder Diagram and Structured Text
Operand | Type | Format | Description | Notes |
|---|---|---|---|---|
Source A | ANY_STRING | tag | Tag that contains the initial characters | String types are:
|
Source B | ANY_STRING | tag | Tag that contains the end characters | |
Destination | ANY_STRING | tag | Tag to store the result |
See Structured Text Syntax for more information on the syntax of expressions within structured text.
Description
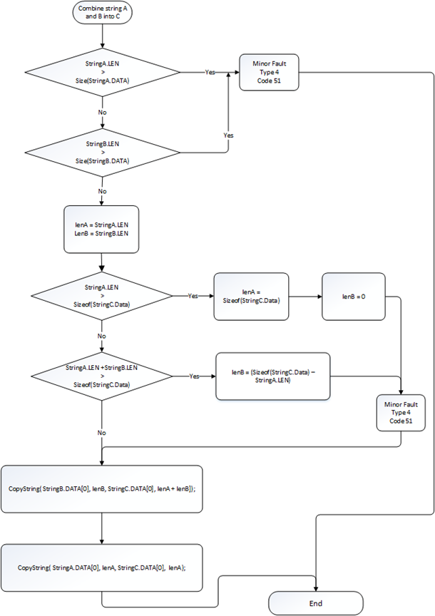
The CONCAT instruction combines the characters in Source A with the characters in Source B and places the result in the Destination.
The characters from Source A are first, followed by the characters from Source B.
Unless Source A and the Destination are the same tag, Source A remains unchanged.
Affects Math Status Flags
No
Major/Minor Faults
A minor fault will occur if: | Fault Type | Fault Code |
|---|---|---|
The LEN value of the string tag is greater than the DATA size of the string tag. | 4 | 51 |
The sum length of Source A and Source B is greater than the DATA size of the string tag. | 4 | 51 |
See Index through arrays for array-indexing faults.
Execution
Ladder Diagram
Condition | Action Taken |
|---|---|
Prescan | N/A |
Rung-condition-in is false | N/A |
Rung-condition-in is true | The instruction executes. |
Postscan | N/A |
Structured Text
Condition | Action Taken |
|---|---|
Prescan | See Prescan in the Ladder Diagram table. |
Normal execution | See rung-condition-in is true in the Ladder Diagram table. |
Postscan | See Postscan in the Ladder Diagram table. |
Concat String flow chart


Example
Ladder Diagram

Structured Text
CONCAT(string_1,string_2,msg);
Provide Feedback