Search
Studio 5000 Logix Designer Online Help
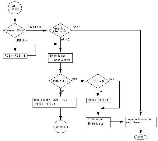
All Mode Flow Chart-FSC
Array File-Misc Instructions
Provide Feedback
Have questions or feedback about this documentation? Please
submit your feedback here
.
Normal