LIFO Load (LFL)
This table lists the controllers and applications that support this instruction.
Architecture | Standard applications | Safety applications |
|---|---|---|
CompactLogix 5370, ControlLogix 5570, Compact GuardLogix 5370, and GuardLogix 5570 controllers | Yes | No |
CompactLogix 5380, CompactLogix 5480, ControlLogix 5580, Compact GuardLogix 5380, and GuardLogix 5580 controllers | Yes | Yes |
The LFL instruction copies the Source value to the LIFO.
Use the LFL instruction with the LFU instruction to store and retrieve data in a last-in/first-out order. When used in pairs, the LFL and LFU instructions establish an asynchronous shift register.
Typically, the Source and the LIFO are the same data type.
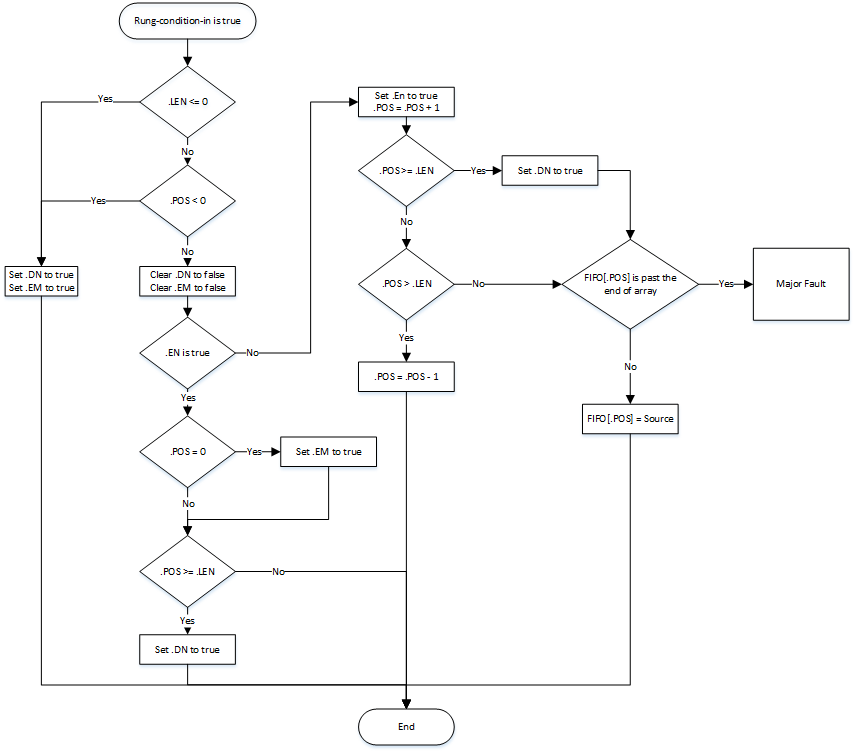
When enabled, the LFL instruction loads the Source value into the position in the LIFO identified by the .POS value. The instruction loads one value each time the instruction is enabled, until the LIFO is full.
IMPORTANT:
You must test and confirm that the instruction does not change data that you don’t want it to change.
The LFL instruction operates on contiguous data memory.
Available Languages
Ladder Diagram

Operands
There are data conversion rules for mixed data types within an instruction.
Ladder Diagram
Operand | Type | Format | Description |
|---|---|---|---|
Source | SINT INT DINT REAL String type structure | immediate tag | Data to be stored in the LIFO. |
LIFO | SINT INT DINT REAL String type structure | array tag | LIFO to modify Specify the first element of the LIFO |
Control | CONTROL | tag | Control structure for the operation Typically use the same CONTROL as the associated LFU |
Length | DINT | immediate | Maximum number of elements the LIFO can hold at one time |
Position | DINT | immediate | Next location in the LIFO where the instruction loads data Initial value is typically 0 |
CONTROL Structure
Mnemonic | Data Type | Description |
|---|---|---|
.EN | BOOL | The enable bit indicates the LFL instruction is enabled. |
.DN | BOOL | The done bit is set to indicate that the LIFO is full (.POS = .LEN). The .DN bit inhibits loading the LIFO until .POS < .LEN. |
.EM | BOOL | The empty bit indicates the LIFO is empty. If .LEN < or = to 0 or .POS < 0, the .EM bit and .DN bits are set. |
.LEN | DINT | The length specifies the maximum number of elements the LIFO can hold at one time. |
.POS | DINT | The position identifies the location in the LIFO where the instruction will load the next value. |
Affects Math Status Flags
No
Major/Minor Faults
A major fault will occur if: | Fault Type | Fault Code |
|---|---|---|
If (starting element + .POS) is past the end of LIFO array | 4 | 20 |
See Common Attributes for operand-related faults.
Execution
Ladder Diagram
Condition/State | Action Taken |
|---|---|
Prescan | See LFL Flow Chart (Prescan) |
Rung-condition-in is false | See LFL Flow Chart (False) |
Rung-condition-in is true | See LFL Flow Chart (True) |
Postscan | N/A. |
LFL Flow Chart (Prescan)

LFL Flow Chart (False)

LFL Flow Chart (True)

Examples
Example 1
Ladder Diagram


Example 2
Source array is STRING array or Structure array.
Ladder Diagram

Example 3
Data type of source mismatch data type of LIFO array.
Ladder Diagram

Provide Feedback